肿瘤细胞在肿瘤微环境(tumor microenvironment, TME)中分泌信号来刺激其生长,各种肿瘤因子和分泌的信号最终也会进入血流。分泌组信号的组成和浓度在很大程度上取决于疾病的阶段,这表明化疗、手术或放射治疗等治疗选择可能会改变信号。
最近的研究利用血流中肿瘤信号的存在来开发各种癌症生物标志物,主要用于癌症诊断和治疗效果评估。例如,在血液中发现的细胞因子、生长因子、外泌体、肿瘤特异性DNA和循环肿瘤细胞已被用作生物标志物,但这些方法往往依赖于资源密集型测序和蛋白质组学方法。最新的研究强调了表观遗传染色质重塑在基因表达调控中的重要作用。PBMC中特定的染色体构象是癌症的诊断工具。PBMC的激活涉及广泛的染色质重塑和DNA甲基化变化。与转录组学和蛋白质组学生物标志物相比,细胞染色质特征可以通过PBMC的简单免疫荧光成像来捕获。机器学习方法与这种荧光成像相结合最近提供了新的可能性来检测 细微的,信号诱导的PBMC染色质结构改变。
近日,一组来自瑞士的研究团队在杂志npj Precision Oncology上发表了一篇题为“Imaging and AI based chromatin biomarkers for diagnosis and therapy evaluation from liquid biopsies”的文章。
在这项研究中,作者开发了一种基于成像和人工智能的方法,以表征在质子治疗之前、期间和之后通过液体活检获得的PBMC中的3D染色质特征。结果表明,PBMCs染色质特征可区分健康患者和癌症患者以及不同的肿瘤组,也可以用于评估晚期肿瘤质子治疗的治疗效果,从而显示了染色质生物标志物在诊断和治疗评估中的临床应用潜力。
图片来源:npj Precision Oncology
使用成本效益高的单细胞荧光显微镜图像,这些图像来自10名健康对照者和40名接受质子治疗的不同肿瘤组患者三个不同时间点的液体活检样本。鉴定染色质生物标志物,包括用DAPI标记PBMC以染色染色质,γH2AX (DNA损伤标记物),Lamin A /C(核结构蛋白)和细胞表面标志物(CD3, CD4和CD8)。由此产生的成像信息用于识别区分健康和肿瘤患者的PBMC的染色质改变,以及捕获质子治疗的治疗效果(下图)。
肿瘤和质子治疗环境下研究PBMC染色质特征的平台概述。
图片来源:npj Precision Oncology
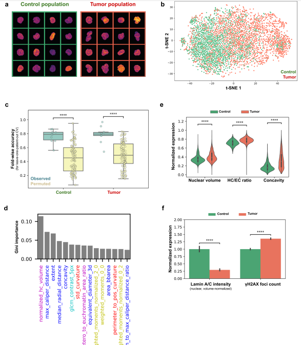
为了确定利用PBMCs的三维染色质特征作为健康/疾病状态读出的潜力,首先从健康对照(n = 10)和肿瘤患者(n = 10)中获得PBMCs并表征其染色质状态,观察到健康对照者和肿瘤患者的PBMCs的染色质状态显示出显著差异(下图a),在肿瘤群体中,PBMC的细胞核经常被发现是碎片化的。tSNE图也捕获了来自对照和肿瘤群体的PBMC的不同染色质特征(图b)。
接下来通过评估随机森林分类器(RFC)使用色度特征作为输入,来量化对照组和肿瘤群体之间PBMC的染色质状态的差异。RFC的平均分类准确率为0.77,平均特异性为0.77,灵敏度为0.78(图c)。该分类器使用PBMC的核体积、形状和异染色质含量特征来区分对照组和肿瘤群体(图d)。与对照人群相比,肿瘤人群的PBMC中Lamin A/C降低,DNA损伤含量显著升高(图F)。
对照和泛肿瘤患者的PBMCs表现出不同的核染色质表型。
图片来源:npj Precision Oncology
作者分析了10例胶质瘤、10例脑膜瘤和10例头颈部肿瘤患者的血液样本。虽然不同肿瘤组的PBMC看起来很相似,但色度特征显示,不同肿瘤的染色质状态存在显著差异。tSNE显示PBMC按不同肿瘤聚集(图b)。
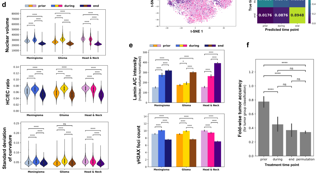
作者评估了RFC的性能,以区分来自不同肿瘤群体的PBMC。该模型的平均分类准确率为0.78,识别头颈部肿瘤患者的PBMC准确率为0.89。对于脑膜瘤和胶质瘤患者,分别有75%和69%的PBMC被RFC正确分类。RFC经常混淆脑膜瘤和胶质瘤患者的PBMC,这表明这两个脑肿瘤组的PBMC具有相似的染色质状态。对于30例肿瘤患者中的28例(即占所有患者的93%),RFC分类器对其对应的大多数PBMC进行了正确分类,即模型在患者水平上实现了93%的分类准确率。
核体积、异染色质含量、核边界的凹凸度和曲率在三种肿瘤组人群的PBMC之间存在显著差异(图d)。头颈部肿瘤患者与其他两个肿瘤组的PBMC高度不同,细胞核和异染色质体积明显增加,也增加了γH2AX病灶的数量。Lamin A/C表达水平在不同肿瘤组人群中差异不大(图e)。
核染色质特征分离肿瘤群体。
图片来源:npj Precision Oncology
作者接下来分析30例肿瘤患者在质子治疗之前,期间和结束时获得的血液样本。从tSNE可视化中可以看出,PBMC的染色质特征在治疗时间点之间存在差异。RFC可以准确区分所有肿瘤组不同治疗时间点的PBMC,脑膜瘤的分类准确率为0.82,胶质瘤的分类准确率为0.83,头颈部肿瘤患者分类准确率为0.64。
所有肿瘤组在质子治疗结束时所有这些色度特征都有所减少(图d)。在处理过程中,核Lamin表达恢复,DNA损伤含量减少(图e)。在质子治疗期间,PBMCs的肿瘤特异性特征依次丢失。对于质子治疗期间或结束时获得的PBMC, RFC无法很好地预测肿瘤(图f)。
PBMCs的染色质特征可反映质子治疗的效果。
图片来源:npj Precision Oncology
PBMCs由多种淋巴细胞组成。作者评估了以上结果是否可能是由于这些亚群丰度的变化。评估了30例肿瘤患者在质子治疗过程中血液样本中CD4、CD8和CD3阳性/阴性PBMC的丰度。在质子治疗之前,所有肿瘤组中CD4+ CD8- (CD4+阳性)细胞丰度降低,CD4-CD8-细胞较少,CD4-CD8+ (CD8 +)细胞的数量普遍增加,CD4 + CD8+细胞较多。CD8+细胞的丰度在质子治疗过程中进一步增加。相比之下,包括CD3 + /−细胞在内的其他亚型的丰度在不同的治疗时间点上表现出很小的变化。
作者进一步的结果均表明,尽管不同细胞类型的PBMC存在不同的染色质状态,但之前发现的PBMC染色质状态的改变并不能用这种细胞类型特异性差异来解释。所有PBMC亚群表现出的染色质特征对肿瘤分泌组信号浓度和组成变化都有相似的反映。
质子治疗在PBMCs染色质特征中细胞类型特异性效应的反映。
图片来源:npj Precision Oncology
多项基因组学和蛋白质组学研究表明,外周血单核细胞(PBMCs)对肿瘤分泌组有反应,可以为肿瘤预后和治疗评估提供可能的途径。作者假设从液体活检中获得的PBMC的染色质,可能整合了分泌组信号和基因表达,为肿瘤患者表征肿瘤信号和质子治疗的疗效提供了有效的生物标志物。作者展示了PBMC的染色质成像与机器学习方法相结合,提供了强大的染色质生物标志物,比如细胞核体积、核边界的凹凸度和曲率、HC/EC比、Lamin A/C水平和DNA损伤含量(γH2AX水平)等。这些染色质生物标志物能够对10名健康患者和10名泛肿瘤患者进行分类。此外,还评估了30例接受(质子)放射治疗的肿瘤患者的肿瘤类型和状态。结果表明,可以准确地区分三种肿瘤类型,准确率高达89%,并能够监测治疗效果。总的来说,展示了染色质生物标志物在癌症诊断和治疗评估中的潜力。