国家卫健委于2022印发《国家检验医学中心设置标准》。 
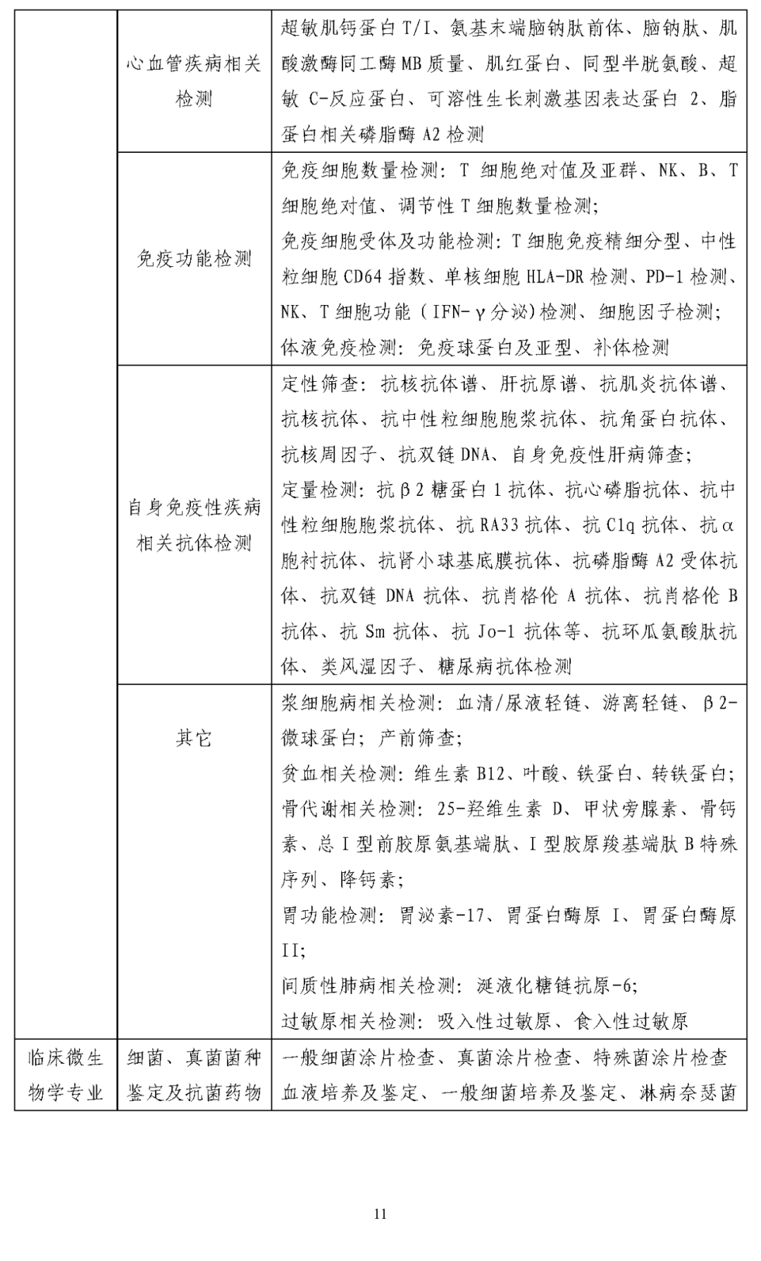
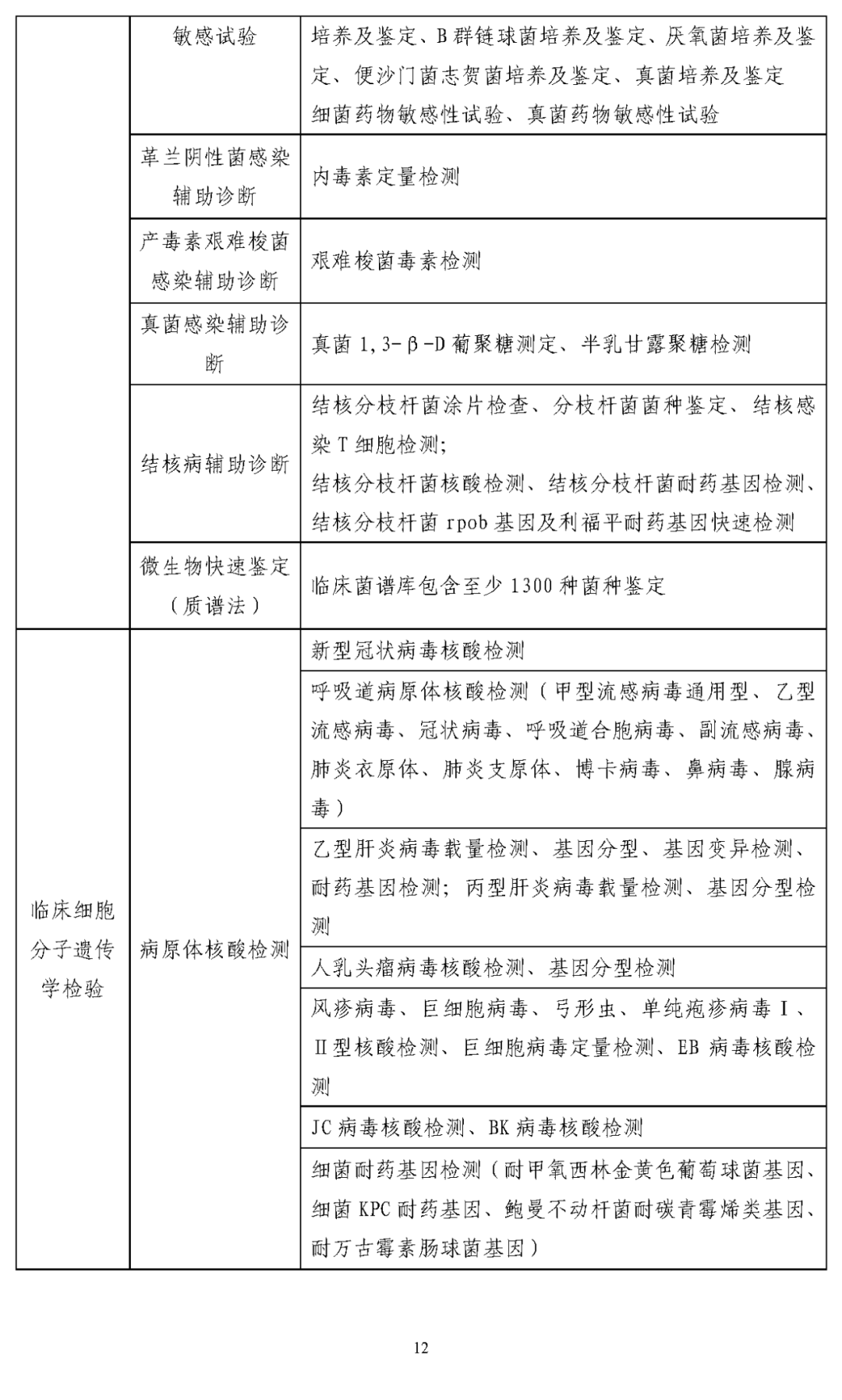
必备检验项目清单共设置了5个专业(临床血液及体液学专业、临床生物化学专业、临床免疫学专业、临床微生物学专业、临床细胞分子遗传学检验)和26个分类。






(一)检验医学科通过 ISO 15189 医学实验室认可。(四)以下与检验医学密切相关的临床科室中获得国家临床重点专科建设项目科室≥10 个,包括内分泌科、心血管内科、重症医学科、血液病科、急诊科、肾脏病科、风湿免疫科、呼吸内科、神经内科、消化内科、感染科、妇科、产科、儿科、肿瘤科、普通外科、器官移植科、皮肤科。(五)临床常规开展检验项目数≥800 项,年总检测工作量≥2500万项次。(六)病原微生物实验室依法取得所开展病原微生物实验活动的相应资质。 |
声明:
1、凡本网注明“来源:小桔灯网”的所有作品,均为本网合法拥有版权或有权使用的作品,转载需联系授权。
2、凡本网注明“来源:XXX(非小桔灯网)”的作品,均转载自其它媒体,转载目的在于传递更多信息,并不代表本网赞同其观点和对其真实性负责。其版权归原作者所有,如有侵权请联系删除。
3、所有再转载者需自行获得原作者授权并注明来源。