立即注册找回密码

QQ登录

只需一步,快速开始

微信登录

微信扫一扫,快速登录

搜索
小桔灯网 门户 资讯中心 专栏文章 动力彩虹 查看内容

IVD前沿丨 异种多价杂交提升核酸突变检测能力

2023-11-23 10:56| 编辑: 沙糖桔| 查看: 1570| 评论: 0|来源: 小桔灯网 | 作者:动力彩虹

摘要: 研究团队的结果表明,异种多价杂交比传统的单价杂交的方法更为优越。


基于DNA杂交的技术需要精确调整探针的结合亲和力,以管理特异性和敏感性之间的内在权衡。高结合亲和力导至灵敏度提高,更低检测限,但也导至脱靶和相似靶标区分度减少。相反,降低靶标亲和力可以增强互补靶标的特异性,但检测限变差。一种常见的调节方法是通过改变探针长度来最大化特异性,但调教精度较低。调节温度和离子强度可以精确优化探针对SNP靶点的亲和力,但在多重或微阵列型检测中时不可行。因此,该领域的根本问题在于制定简单的策略来微调靶标亲和力和增强特异性。

近日,一组来自美国埃默里大学的研究团队在杂志Nature Chemistry上发表了一篇题为“Heteromultivalency enables enhanced detection of nucleic acid mutations”的文章。文章中,作者提出了一个设想异种多价杂交(heteroMV),并验证了heteroMV可以对单个SNP进行微调特异性,并通过协同结合增强对两个非邻近SNP的特异性,从而提高核酸检测的性能。利用这些能力,作者证明了杂合顺式和反式突变之间以及不同SARS-CoV-2病毒株之间可以通过heteroMV直接进行区分。研究团队的结果表明,异种多价杂交比传统的单价杂交的方法更为优越。


图片来源:Nature Chemistry



异种多价杂交的设计和原理

作者设计了具有多个不同寡核苷酸序列的异种多价(heteroMV)结构(图a,底部),可以高亲和力地多价结合靶标。heteroMV包含了一个调节核苷酸(T)与一个SNP结合核苷酸(S),可以精确地调整目标结合亲和力,并在不依赖缓冲优化的情况下实现对SNP的高特异性(图b)。


特异性在需要检测单个靶标中的多个突变的应用中很重要。为了解决这一挑战,作者设计了heteroMV,使其与两个突变协同杂交(图c),对双突变靶点的总体亲和力增强,同时对单个突变体或野生型靶点保持低亲和力,特异性大大增加。总的来说,这篇文章中研究团队的目的是证明heteroMV通过提供高度可调的特异性和协同性,极大地扩展了基于DNA杂交的潜力。


heteroMV杂交的设计和原理。图片来源:Nature Chemistry



heteroMV杂交的特异性和协同性

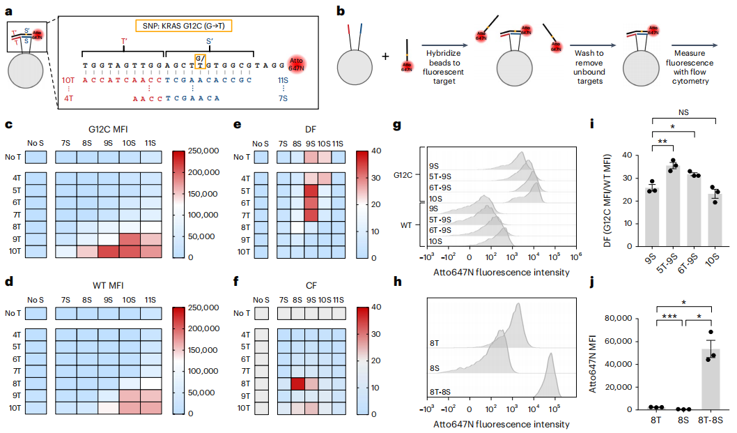
作者设计了不同长度的5个S oligo (7-11 nt)和7个T oligo (4-10 nt),与KRAS基因序列中包含G12C突变的25 nt区域互补(图a)。G12C突变体与S和T oligo完全互补,而WT靶标与S oligo结合有一个错配,与T oligo结合没有错配。每个S和T oligo以各种组合连接在硅珠上,生成一个包含48个独特DNA包被硅珠的文库。


作者设计了一种基于流式细胞术的检测方法来测量48个微珠与靶标的相对结合(图b)。结果显示,当S或T oligo长度增加时,结合亲和力增加,因此中位荧光强度(MFls)会增加。具有9S与5T, 6T或7T oligo的微珠具有最高的DF值(图e)。5T-9S的特异性比9S微珠高37%(图i)。筛选结果显示8T- 8S微珠与G12C靶标结合协同性最优,与8T和8S微珠相比,靶标结合程度几乎高出40倍(图f,h,j)。


heteroMV杂交的特异性和协同性。

图片来源:Nature Chemistry



间隔段长度对heteroMV杂交的影响

接下来,研究团队测试当间隔段长度增加时,杂交协同性和特异性是否保持不变。作者在T'和S'结合区之间引入了短或长修饰;作为对照,将修饰引入在5'端(图a),并使用基于流式细胞术的方法,使用8T-8S 微珠检测了总共10个靶标。


结果显示,随着内部间隔长度的增加,更多的G12C靶标结合了微珠(图b)。插入短间隔也增强了与WT靶标的结合,但长间隔不会导至结合进一步增加(图c)。总的来说,对间隔长度影响的研究表明,与没有间隔相比,heteroMV杂交允许以更高的协同性结合到S以及T oligo上,并且不会损失特异性。


间隔段长度对heteroMV杂交的影响。

图片来源:Nature Chemistry



结合方向对heteroMV杂交的影响

S和T oligo可以以头对尾、头对头或尾对尾的方向结合靶标(图a)。为了了解结合方向如何影响结合相互作用,使用流式细胞术比较了以三种不同方向结合的8T-8S微珠。且为了研究间隔长度对方向的影响,作者也进行了无间隔、短间隔和长间隔的测试。


结合G12C无间隔靶标时,三种结合方向的结果存在显著差异(图b,c)。具体来说,头对头结合方向显示出最强的结合,而尾对尾比头对尾结合方向结合减少了三倍以上。然而,对于短或长间隔G12C靶标,尾对尾方向与头对尾方向的结合相似,而头对头仍有轻微改善。协同因子(CF)结果与结合力结果类似(图d,e)。这些结果验证了结合方向在调节结合亲和力和协同性方面的重要性。


结合方向对heteroMV杂交的影响。

图片来源:Nature Chemistry



检测两个突变的顺式/反式关系

接下来,作者验证heteroMV杂交是否可以用来区分杂合的顺式和反式突变。结果显示,由于heteroMV杂交对两种突变有较强的的特异性和结合协同性,头对尾和头对头的微珠结合顺式靶标组合的程度明显高于反式,DFcis/trans值分别为4.7和8.4(图e-h)。总体而言,该筛选结果表明,heteroMV建立了一种基于杂交的方法来区分顺式/反式突变,而不使用酶或磁分离技术。


heteroMV杂交可区分杂合的顺式和反式突变。

图片来源:Nature Chemistry



区分不同亚型的SARS-CoV-2

接下来,作者验证heteroMV杂交是否可以用来区分不同亚型的SARS-CoV-2。作者针对omicron刺突蛋白基因的三个突变(Q498R, N501Y和Y505H)设计了寡核苷酸以及合成了相应的微珠。结果显示,微珠提供了显著增强的特异性,与其他靶标相比,DFSNP1+SNP2值为800(图e)。


作者还使用真实病毒颗粒分离的核酸靶点来验证heteroMV杂交。从SARS-CoV-2病毒粒子中产生荧光88-nt DNA寡核苷酸。然后将每个靶标(10 nM)与微珠混合,并结合流式细胞术分析。结果显示DF增加了近12倍(图g,h)。


heteroMV杂交可区分不同亚型的SARS-CoV-2。

图片来源:Nature Chemistry



总结与讨论

在这篇文章中,研究团队证明了用两种不同的寡核苷酸序列密集地包裹一个微粒,可产生具有高度可调亲和力的可定制的多价结合。通过研究寡核苷酸长度、间隔长度和结合方向的作用,作者发现异种多价杂交可以对单个SNP特异性进行微调,还可以对杂合顺式和反式突变之间以及不同SARS-CoV-2病毒株之间进行区分。研究结果表明,heteroMV杂交提供了一种优化基于杂交的突变检测工具的性能的方法,同时保持了与多种检测方法的兼容性。

声明:
1、凡本网注明“来源:小桔灯网”的所有作品,均为本网合法拥有版权或有权使用的作品,转载需联系授权。
2、凡本网注明“来源:XXX(非小桔灯网)”的作品,均转载自其它媒体,转载目的在于传递更多信息,并不代表本网赞同其观点和对其真实性负责。其版权归原作者所有,如有侵权请联系删除。
3、所有再转载者需自行获得原作者授权并注明来源。

最新评论

关闭

官方推荐 上一条 /3 下一条

客服中心 搜索 洽谈合作
返回顶部