立即注册找回密码

QQ登录

只需一步,快速开始

微信登录

微信扫一扫,快速登录

搜索
小桔灯网 门户 资讯中心 国内新闻 查看内容

IVD上市企业亏损,裁员、高管离职

2023-7-24 14:23| 编辑: 沙糖桔| 查看: 2369| 评论: 1|来源: 易瑞公告、IVD资讯

摘要: 易瑞生物主动注销了多款IVD试剂,另外也有相关高管离职

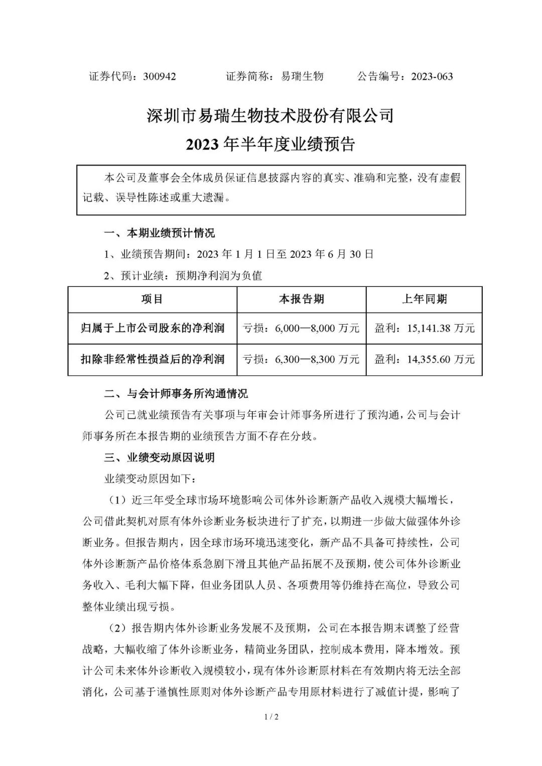
易瑞生物披露2023年半年度业绩预告公司预计上半年归属于上市公司股东的净亏损6,000—8,000万元由盈转亏;扣除非经常性损益后的净亏损6,300—8,300万元由盈转亏


报告期内因全球市场环境迅速变化新产品不具备可持续性公司体外诊断新产品价格体系急剧下滑且其他产品拓展不及预期使公司体外诊断业务收入毛利大幅下降但业务团队人员各项费用等仍维持在高位导至公司整体业绩出现亏损


报告期内体外诊断业务发展不及预期公司在本报告期末调整了经营战略大幅收缩了体外诊断业务精简业务团队控制成本费用降本增效预计公司未来体外诊断收入规模较小现有体外诊断原材料在有效期内将无法全部消化公司基于谨慎性原则对体外诊断产品专用原材料进行了减值计提影响了本期净利润。


此前报道,易瑞生物主动注销了多款IVD试剂,另外也有相关高管离职。


声明:
1、凡本网注明“来源:小桔灯网”的所有作品,均为本网合法拥有版权或有权使用的作品,转载需联系授权。
2、凡本网注明“来源:XXX(非小桔灯网)”的作品,均转载自其它媒体,转载目的在于传递更多信息,并不代表本网赞同其观点和对其真实性负责。其版权归原作者所有,如有侵权请联系删除。
3、所有再转载者需自行获得原作者授权并注明来源。

刚表态过的朋友 (0 人)

发表评论

最新评论

引用 ll8848 2023-7-24 15:03
赚够了

查看全部评论(1)

关闭

官方推荐 上一条 /3 下一条

客服中心 搜索 洽谈合作
返回顶部