立即注册找回密码

QQ登录

只需一步,快速开始

微信登录

微信扫一扫,快速登录

搜索

IVD试剂原料国产化,为何嗓门大于进程?

2023-6-20 09:40| 编辑: 沙糖桔| 查看: 1823| 评论: 1|来源: 小桔灯网 | 作者:灯哥

摘要: 国内原料端领域迎来外延内增的热烈状态。


作为体外诊断试剂的上游原料,抗原和抗体、酶和辅酶是市场当下主要两大类,有研究表明50%以上的IVD试剂质量由原料决定,IVD试剂的主要成本也来自原料,这就使得下游厂商对实现原料自由的渴望。

以近些年部分企业图强之路为例:

  1. 强如迈瑞,通过40亿并购全球IVD行业四大核心原料供应商-海肽生物,加强化学发光产品及关键原料自产率;

  2. 诺唯赞、菲鹏、纳微科技、义翘神州等一众企业纷纷在2021年先后上市,在一级市场多家IVD原料企业获得大额融资,如爱博泰克完成12亿元融资等等,均在摩拳擦掌,蓄势待发。

  3. 万孚生物成立生物材料事业部,独立对内外提供自产抗体、抗原、微球、质控品四大种类原料;

  4. 亚辉龙抗原抗体原材料开发项目2021年全年实现验收18项,累计研投3307万。

.......

2021年似乎是一个转折点,以前不敢干不愿干的原料端,都开始干了,国内原料端领域迎来外延内增的热烈状态。

广阔的市场空间、蓬勃发展的原料领域是否就如国产原料厂商的意愿,实现国内核心原料自控或者进口替代?

此前有数据统计,2019年总计不到83亿元的市场盘子里,进口产品差不多有73亿元,国产产品仅占12%左右;到2021年,进口产品市场规模为107亿元,仍占体外诊断试剂原料市场的88%。与鼓励之政策密集出台和原料企业的积极响应相比,似乎市场反馈地没那么同步,IVD试剂原料的国产化道路究竟存在哪些栅栏?未来的破局转折点在什么时候


细分多,市场散


记得姚明刚入NBA时,网友球迷时常饶有兴趣地讨论如何缩小CBA与之的差距,其中有一点很具代表性的论述:姚明带领下的国家队可与NBA队伍匹敌,缩小差距。

IVD试剂原料市场的特点是细分领域多,市场较为分散,这就使得各个细分领域需要出现各自的“姚明”、引领者。因此无论是社会资源,还是技术集合也要跟着分散去对攻,在差异化策略上也被打了折扣,简而言之,较难集中力量办大事。

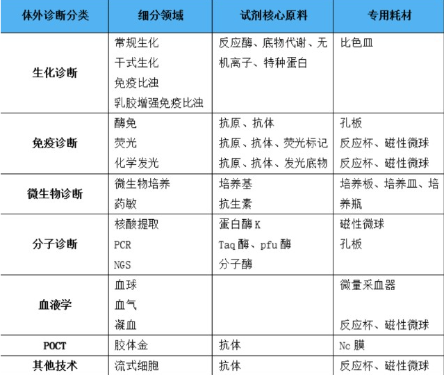
体外诊断及核心原料分类简介 

来源:solarzoom、智银资本

从上图我们也可看出,体外诊断按技术类别划分7个的情况下,细分领域已有17个,涉及原料14大类,各类抗原抗体之间又有较大的不同。IVD原料领域细分下,出现高度分散的市场也是必然。

以发展相对成熟的国外巨头HyTest、BBI Solution、Meridian等为例,其在国际市场份额也仅占几个点,也就是说大量的剩余市场份额是由一众并无很强知名度的供应商来完成。因此从这一点来讲,国产IVD原料商大概也是走这条路,百花齐放,最后是由一些头部企业统领但是各个细分领域都有一些各具竞争力,能稳占市场局限空间的特色企业,来共同托起IVD试剂原料进口替代的使命。

另外,在当前生化免疫酶、分子诊断酶、抗原/半抗原、单抗、多抗等领域的对进口产品的依赖度严重、技术壁垒又高的情况下,各自的开发难度较大;部分领域例如纳米磁珠/NC膜、化学发光剂、生物缓冲液,市场规模小,投资空间较小,使得资本追捧意愿降低。


市场认可尚待加强


尽管有行业发展及政府扶持等多重利好,众国产原料企业也积极响应和行动,但市场终究是最佳的效果确认员。未来很美好,现状很艰苦。

产品直接相关的是企业在技术工艺质量把控上。

当前在市场被国外垄断的现状下,国产企业可谓先期不足,后无支援。首先,生产工艺流程的复杂性是需要时间的打磨,在完成之前,产品品控、纯度、工艺的先进性的输出和展现上,自然不如这些进口企业,那么只有在一些特色领域和价格非合理项目上,能用成本价格在竞争中胜出。否则容易被区别对待,长期出于弱势地位。

面对这种状况,原料商容易做出同质化竞争倾向,例如免疫诊断试剂中的特异性阻断剂,进口企业标价原料单抗¥8000/克,经过国内厂商一顿争夺后,以¥3000/克竞上,表面上抢到了市场,但是一公斤抗体的产值也就三百万,还占用大量产能,这些都会反噬到最终成本上

迫于业绩压力,做出常规的价格竞争,企业们应该也不是乐见,无奈底层技术不自主及产品性能的突破,两难之下,只得做出以市场来换时间,至于这种做法是否反作用,留待时间进行评判了。


那要怎么办?


首先,需明确的是体外诊断试剂原材料行业处在一个大变革时代,以文章开头所述的2021年已经埋下变革的种子,既有头部企业的高速增长与示范效应,也有特色小微企业在细分市场的快速扩张,加之金融资本的关注,体外诊断试剂原材料行业已经进入高速发展期

有钱的按有钱的办事,简单明了。如迈瑞通过大手笔收购直接将国际核心原料供应商100%现金方式拿下,快准狠,既解决自身供应安全,又抢占其他原料公司的市场空间,向上下游扩展产业链的经营模式,资金另有用处,可以强强联合、强弱联合,优势互补的合并,不过需注意的是,要实现合并、收购后需主导继承、发展原料资产的业务经营,切不可附会牵强,为了并购而并购,只有掌握底层技术才是真正意义上的自主自控。

已有的原料自产拥有者,立足终端产品,缺啥补啥从原料、研发、工艺、质控等全过程控制,保证产品质量以赢得市场,赚回来的用于构建更完善的技术体系和基于本土化的特色差异化竞争力。

总之,外资企业在国内市场根深蒂固且长期占据主导地位,并不容易改变,加速国产替代进口,除了市场呼吁和政策引导,真正的希望在于企业,原料企业兴,则中国IVD兴



参考资料:

1.体外诊断试剂原料:破局之路,阻且长,星空财富的东方财富专栏,2023

2.从小众到百亿市场,IVD原料"国产替代"之路还有多远?,凯信生物,2022

3.IVD原料国产化的最大障碍是什么?,医药观察,2022

4.我国IVD原料行业现状:虽发展至百亿规模 但研发难、品牌认可低等阻碍国产替代脚步,观研天下,2022

5.诺唯赞、亚辉龙、迈瑞、菲鹏生物等企业年报。

声明:
1、凡本网注明“来源:小桔灯网”的所有作品,均为本网合法拥有版权或有权使用的作品,转载需联系授权。
2、凡本网注明“来源:XXX(非小桔灯网)”的作品,均转载自其它媒体,转载目的在于传递更多信息,并不代表本网赞同其观点和对其真实性负责。其版权归原作者所有,如有侵权请联系删除。
3、所有再转载者需自行获得原作者授权并注明来源。

刚表态过的朋友 (0 人)

发表评论

最新评论

引用 牛莎抑菌剂 2023-11-29 14:02
防腐剂替代进口的,可以选择苏州晶茂的牛莎系列抑菌剂,在国内大部分IVD客户都在使用,还出口欧美等国。苏州晶茂,Leo,18136060323

查看全部评论(1)

关闭

官方推荐 上一条 /3 下一条

客服中心 搜索 洽谈合作
返回顶部