立即注册找回密码

QQ登录

只需一步,快速开始

微信登录

微信扫一扫,快速登录

搜索
小桔灯网 门户 资讯中心 专栏文章 动力彩虹 查看内容

《Science子刊》:一种简单、低成本、高通量的蛋白去除策略用于血浆蛋白组学 ... ...

2023-6-7 16:11| 编辑: 沙糖桔| 查看: 2556| 评论: 0|来源: 小桔灯网 | 作者:动力彩虹

摘要: 作为全球收集最多的生物流体,它用于约40%的临床测试。


血浆作为潜在生物标志物来源的重要性不言而喻;作为全球收集最多的生物流体,它用于约40%的临床测试。因此,血浆已成为许多学术、药理学、生物医学和临床研究的焦点,因为它是生物标志物的宝贵来源。然而,鉴定血浆中的蛋白质生物标志物受到了限制,因为血浆中最丰富的22种蛋白质占所有蛋白质含量的99%,从而阻止了使用基于质谱(MS)的蛋白质组学检测不太丰富的蛋白质。因此,在大多数纯血浆蛋白质组学研究中,只有最丰富的~300种蛋白质,即“经典血浆蛋白质”,才能可靠地检测到。


临床相关生物标志物的研究受益于高通量(HTP)蛋白质组学方法,以分析具有数百或数千个样本的队列。因此,过度分离和昂贵的基于抗体的方法是不可行的选择:过度分离严重影响使用液相色谱(LC)/MS的通量,而基于抗体的方法非常昂贵,并且对于具有可变pH和/或盐浓度的生物样品来说不够稳健。


一个理想的去除高丰度蛋白流程必须满足以下要求:(i)具有HTP能力,即能够处理和分析大量血浆样本;(ii)成本低;(iii)时间短;(iv)批次效应小;和(v)能够以比经典血浆蛋白质组更低的浓度可靠地检测血浆蛋白质。这些丰度较低的蛋白质主要来源于组织,显示出病理学特异性的丰度差异,并可能代表影响广泛器官的疾病的早期检测的候选生物标志物。


近日,一组来自波士顿儿童医院和哈佛医学院的研究团队在杂志Science advances上发表了一篇题为“A simple, time- and cost-effective, high-throughput depletion strategy for deep plasma proteomics”的文章。在这里,研究团队介绍了一种与HTP兼容且可重复的血浆高丰度蛋白去除方法,该方法满足上述所有要求。


图片来源:Science Advances


主要内容



高氯酸(perCA)选择性沉淀蛋白质法

在这里,研究团队介绍了一种与HTP兼容且可重复的血浆高丰度蛋白去除方法,该方法满足上述所有要求。该方法基于高氯酸(perCA)选择性沉淀蛋白质。工作流程如下图,(i)收集血清或血浆样品,(ii)离心之前,用3.5%的终浓度的perCA处理50μl血浆。(iii)从沉淀中去除上清液,并将其转移到固相萃取(SPE)板上,以除酸并重新缓冲。(iv)对蛋白质进行洗脱和胰蛋白酶解后,在进行LC/MS分析。(v)分析所获取的数据。


高氯酸高丰度蛋白去除方法工作流程。

图片来源:Science Advances




perCA策略的优势

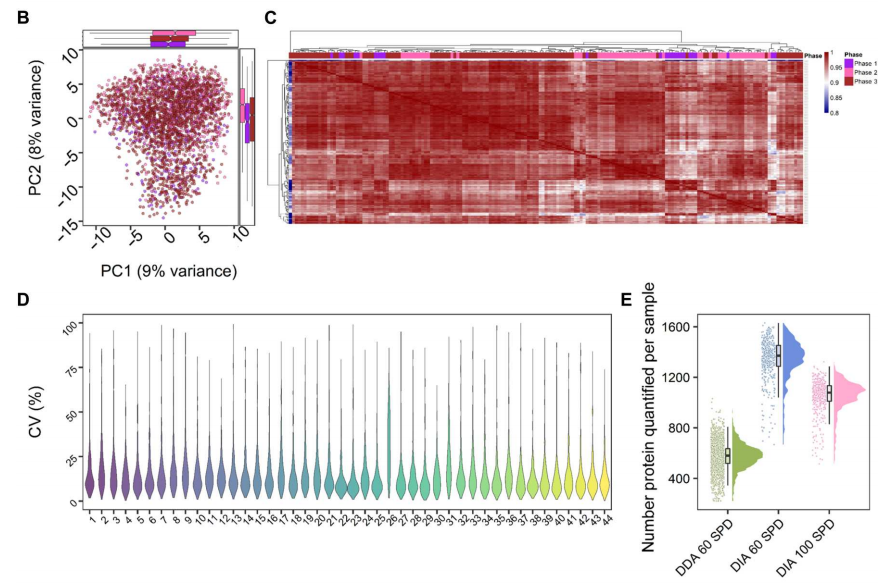
在新冠肺炎队列(IMPACC)研究中,研究团队在美国国家过敏和传染病研究所(NIAID)资助的IMmunoPhenotyping Assessment约3200份血浆样本上测试了该方法的稳健性。主成分分析(PCA)(图B)、所有参考血浆样品的样品间相关性(图C)和观察到的SD(图D)突出了优异的精确度,且批次效应小。批次效应低可能是由于处理过程中的条件比较极端,这使得其对盐浓度和/或pH或一般样品处理的差异不敏感。除了卓越的稳健性外,perCA方法还有其他竞争优势:价格便宜。perCA策略的成本约为其他商业解决方案的1/100。


perCA策略的稳健性。图片来源:Science Advances




perCA策略的方法学验证

通过比较处理前后50种最丰富的经典血浆蛋白的等级,可以很容易地评估高丰度蛋白去除的程度(图F)。例如,白蛋白是最丰富的血浆蛋白,约占总血浆蛋白的55%,在perCA处理后下降到第35位。类似地,在perCA处理后,IGH2和ITIH2的排名分别从第2,23位下降到第51,453位。


为了进一步评估perCA方法,研究团队分析了所有3199个IMPACC样本,用于生成光谱库。所得到的文库包含25803个来源于3196种蛋白质的肽。该光谱文库能够以60 SPD的通量平均每次鉴定1343个蛋白质。即使在100 SPD的通量下,检测到的血浆蛋白的平均数量仍保持在1000以上。与未处理的纯血浆相比,perCA使可检测的蛋白质的数量增加了一倍(图G)。


perCA策略的方法学验证。图片来源:Science Advances




perCA工作流程可揭示器官和组织状态

 研究团队通过比较perCA处理前后的可检测蛋白质组的组织来源,发现perCA流程揭示了与多种器官/组织(如骨骼系统、心血管系统、肌肉系统、胃肠道、淋巴组织和大肠)相关的几种蛋白质,这些蛋白质在无处理纯血浆中几乎无法检测到。


在研究FDA批准的生物标志物时,perCA方法的分析深度得到了明显提高。在被批准的106种生物标志物中,可以在纯血浆和perCA处理的血浆中检测到59种蛋白质,其浓度范围为42 mg/ml至1.4 ng/ml。然而,perCA方案能够检测另外18种,覆盖117 ng/ml至190 pg/ml的低浓度范围(图B)。


perCA工作流程可检测更低浓度范围的生物标志物。

图片来源:Science Advances




perCA工作流程的潜在临床应用

perCA处理的血浆首次实现了对新冠肺炎患者血浆中严重急性呼吸综合征冠状病毒2(SARS-CoV-2)衍生蛋白的非靶向检测。结果显示,尽管SARS-CoV-2不是血源性病原体,在约10%的样本中鉴定出SARS-CoV-2核蛋白(NP)。


为了评估病毒NP蛋白的检出是否与疾病严重程度有关,研究团队将NP蛋白丰度和NP检出频率与入院时的呼吸状态(RS)进行了关联。RS3是最不严重,而RS6是最严重的,表明需要有创机械通气。结果表明,更严重的RS仅表现出NP蛋白丰度的小幅增加(图C),相反,NP的检出频率明显且显著增加。NP阳性率与新冠肺炎严重程度相关:只有约8%的RS3患者的血浆为NP阳性,而RS4至RS6的NP阳性百分比分别增至14%、22%和30%(图D)。这一发现与观察结果一致,即血液病毒血症(通过病毒RNA测序测定)与严重的新冠肺炎相关。


perCA工作流程的潜在临床应用。图片来源:Science Advances




总结和讨论

血清、血浆等典型体液含有种类丰富的蛋白质,其中高丰度蛋白比例达到97%~99%,且其中蛋白丰度跨越12个数量级,包括白蛋白、IgG、IgA、纤维蛋白原、转铁蛋白、触珠蛋白、抗胰蛋白酶等。在质谱系统中对于信号的检测是有倾向性的,往往是相对强度高的信号才更容易被检测到。但由于低丰度蛋白才往往是疾病特异性生物标志物,如果不将高丰度蛋白质在检测之前去除,低丰度蛋白质在其信号压制下很难检测。


目前常用的去除高丰度蛋白的方法包括亲和去除系统、多重亲和去除系统、随机去除法等,这些方法比较昂贵;另外还包括有机溶剂沉淀法以及超滤离心法等。研究团队提出了一种经过验证的、时间和成本效益高的HTP方案,用于去除最丰富的血浆蛋白,该方案可用于检测许多丰度较低的组织和器官特异性蛋白。与现有的方案相比,perCA方案具有成本低,对体液中通常遇到的各种条件不敏感,并且非常稳健和可重复。可检测血浆中的病毒蛋白,以及以100 SPD的通量检测每个样本>1000个血浆蛋白。该方法已通过处理3000多个样品得到充分验证,没有明显的批次效应,每个样品的高丰度蛋白去除步骤约为2.5美元,突出了这种基于perCA方案的血浆蛋白质组学流程的潜力。

声明:
1、凡本网注明“来源:小桔灯网”的所有作品,均为本网合法拥有版权或有权使用的作品,转载需联系授权。
2、凡本网注明“来源:XXX(非小桔灯网)”的作品,均转载自其它媒体,转载目的在于传递更多信息,并不代表本网赞同其观点和对其真实性负责。其版权归原作者所有,如有侵权请联系删除。
3、所有再转载者需自行获得原作者授权并注明来源。

最新评论

关闭

官方推荐 上一条 /3 下一条

客服中心 搜索 洽谈合作
返回顶部