立即注册找回密码

QQ登录

只需一步,快速开始

微信登录

微信扫一扫,快速登录

搜索
小桔灯网 门户 资讯中心 政府动态 查看内容

全国首次!DRG联动耗材带量采购方案发布

2023-5-12 10:55| 编辑: 沙糖桔| 查看: 2580| 评论: 0|来源: 器械市场

摘要: 不断完善对医疗机构的激励约束机制


转载要求:请在文首标明文章来源,可直接转载


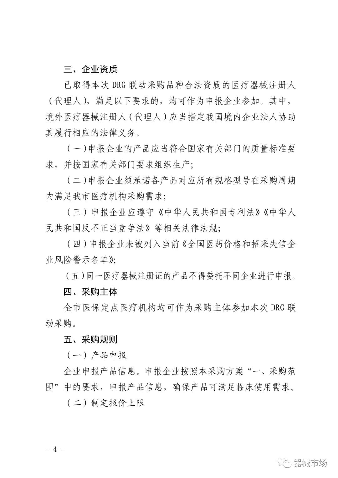
2023年5月10日,北京市医保局发布了《关于我市第一批 DRG 付费和带量采购政策联动采购方案征求意见的通知》。(以下简称《通知》,文末附全文)

由北京市医疗机构组成医疗机构DRG联动采购集团,针对运动医学类、神经介入类、电生理类医用耗材制定了DRG付费和带量采购政策联动采购方案。

官网通知链接:
http://ybj.beijing.gov.cn/tzgg2022/202305/t20230510_3092761.html


《通知》指出,为充分发挥CHS-DRG付费改革对医疗机构使用集采医用耗材的导向作用,不断完善对医疗机构的激励约束机制,制定了此方案。


发布机构为北京六家顶级三甲医院:

首都医科大学附属北京安贞医院、北京积水潭医院、首都医科大学附属北京天坛医院、中国医学科学院阜外医院、北京大学第三医院、首都医科大学宣武医院


三类耗材采购周期均为1年,如有其他省级(省际联盟)同类产品带量采购中选结果产生,则就低联动执行。意见征求时间截止至2023年5月14日


本次CHS-DRG付费规则如下
对于DRG联动采购涉及的主要 DRG病组,在全市范围内推行实际付费,首年不因产品降价而降低病组支付标准,并根据产品是否参与DRG联动采购、 谈判降幅和任务量完成等情况,通过不同DRG结余比例奖励政策,与医疗机构共享结余(这意味着医疗机构的结余可能会增加,有助于激发其参与的积极性)。次年起根据实际运行情况启动支付标准调整工作

由此看来,针对CHS-DRG与带量采购联动降价可以让医疗机构在集采和DRG中同时受益,不仅是约束,更是激励。

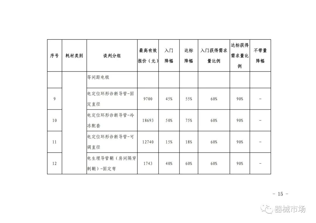
产品报价上限及意向采购量规则如下:

主要实施产品

报价上限规则

意向采购量
采购范围为神经介入类弹簧圈 (包括但不限于以国家医保编码CO20516065前10位开头),带量方式为带量联动

1.外省市带量采购中选产品: 取其中选价为上限,如存在两个及以上外省市中选价,取低作为上限。

2.外省市带量采购非中选产品: 取其他产品中选价中位值为上限。

医疗机构从有意愿参加DRG联动采购的企业中选择产品,并填报每个产品未来年的采购需求量,取医疗机构采购需求量的90%作为意向采购量
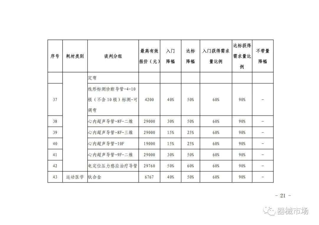
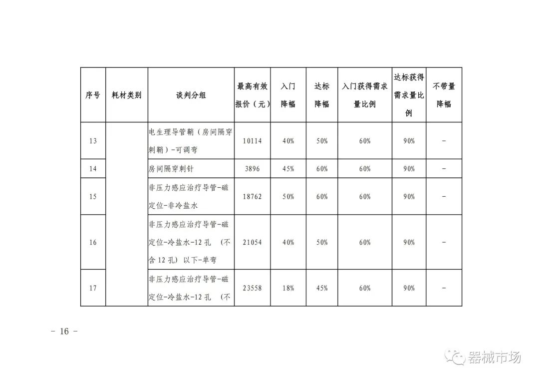
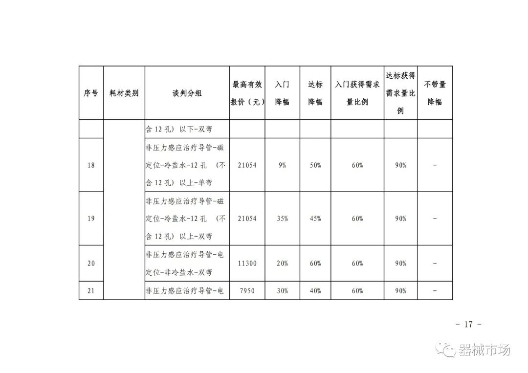
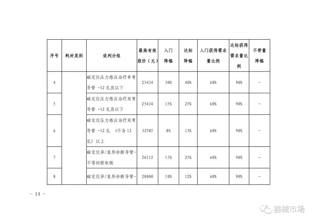
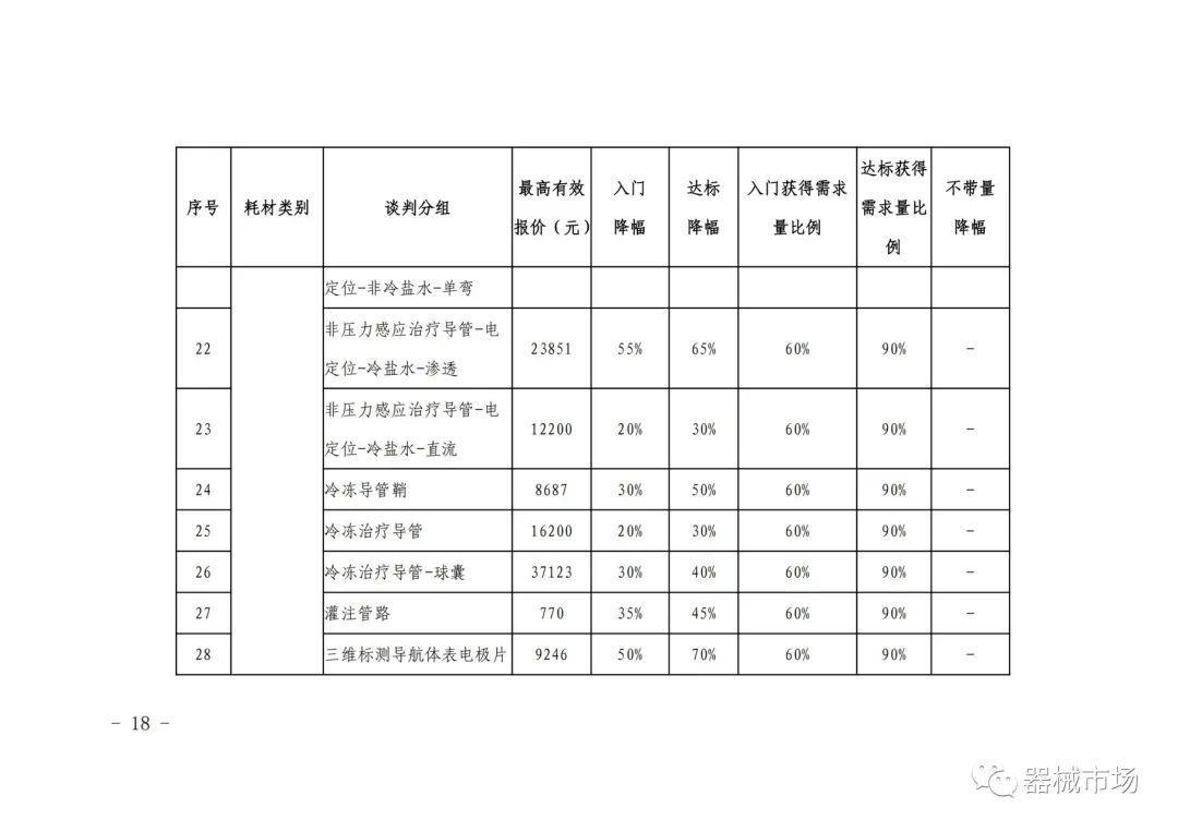
运动医学类、神经介入类(除弹簧圈外)电生理类(具体品出种见文末图片),量方式为带量谈判,其中颅内支架-腹膜支架只进行价格谈判不带量。

同组内同一注册证包含的所有规格型号产品只允许有一个报价。各分组设置最高有效报价 (分组及最高报价见文末附件全文)参考同一谈判分组中所有产品的历史采购价中位值制定。

各组分别制定谈判降幅(分为入门降幅和达标降幅),其中入门降幅决定企业中选,达标降幅决定中选企业分量情况。

依据企业报价(对于企业报价仍有较大下降空间的产品,DRG联动采购组启动价格谈判程序,确认企业最终报价),计算报价降幅(由最高有效报价和企业报价计算得出)。

报价降幅:

①达到入门降幅及以上,则拟中选,若小于则谈判失败。

达到入门峰幅但小于达标降幅,获得自身采购需求量的60%达到达标降幅及以上,获得自身采购需求量的90%。 

谈判失败产品需求量的90%和未达到达标降幅产品需求量的30%作为待分配需求量,由采购主体进行二次分配,二次分配须选择同一谈判分组内降幅达到达标降幅的中选产品并全部分配完成。



#2023医保重点工作:深化DRG付费+带量采购联动

四天前(2023年5月6日)北京市医保局还发布了《关于印发2023年北京市医疗保障重点工作的通知》,强调了医保DRG付费和带量采购政策联动的推进和监管工作。

官网通知链接:

http://ybj.beijing.gov.cn/tzgg2022/202305/t20230504_3086553.html

其中指出,要持续优化医保总额预算管理新模式。完善总额预算管理(BJ-GBI)费用预算清算机制,强化BJ-GBI质量评价,发挥以质量为核心的医保价值支付作用。做好与DRG付费、按人头付费等支付方式的有效衔接,做好与集中采购、国家谈判药品等政策的高效联动。

持续深化多元复合式医保支付方式改革。住院提速扩面推行DRG付费,将全市符合条件的二级及以上定点医疗机构全部纳入实际付费范围。完善新药新技术和特殊病例除外处理机制,深化DRG付费和带量采购政策联动管理。研究在部分紧密型医联体试行糖尿病、高血压等慢性病门诊按人头付费。

提升智能监管,推进DRG等支付方式改革的智能审核监控,适时探索对长期护理保险的智能审核监控。

根据国家医保局此前发布的《关于印发DRG/DIP 支付方式改革三年行动计划的通知》

要求到2024年底,全国所有统筹地区全部开展DRG/DIP付费方式改革工作,先期启动试点地区不断巩固改革成果;

到2025年底,DRG/DIP支付方式覆盖所有符合条件的开展住院服务的医疗机构,基本实现病种、医保基金全覆盖。


#创新医疗器械获“绿色通道”


2022年7月,北京市医保局下发《关于印发CHS-DRG付费新药新技术除外支付管理办法的通知(试行)》,首次提出了一项DRG除外支付办法,明确创新药、创新医疗器械、创新医疗服务项目可以不按DRG方式支付,单独据实支付。要求申报的药品和医疗器械需满足特定的条件,并具有较高的临床效果。尽管申报条件十分严格,但除外支付政策仍然为创新产品打开了大门。


今年3月,国家医保局对于十三届全国人大五次会议第3298号建议进行了答复:关于医疗新技术问题,国家医保局给出明确答复,并且进一步支持创新医疗器械豁免”DRG"!




去年8月24日,国家医保局发布了的对“十三届全国人大五次会议第8013号建议”的答复中明确:在集中带量采购之外留出一定市场,为创新产品开拓市场提供空间。


紧接着去年9月3日,国家医保局对外发布《国家医疗保障局对十三届全国人大五次会议第4955号建议的答复》,明确创新医疗器械尚不实施带量采购,因其使用尚未成熟,使用量暂时难以评估。



此外,国家医保局还肯定了北京、河北邯郸等地方医保部门探索的CHS-DRG付费支持医疗新技术机制。


在各地,也出台了相关支持措施,例如杭州市为试点医院提供达芬奇机器人手术、TAVI、飞秒和TOMO等项目的追加补偿。根据国家医保局发布的技术规范,已在医保备案的新技术项目可以先按项目付费,一年后再根据数据进行调整。


由此看来,各地释放的边际改善信号非常清晰,医保的核心还是鼓励创新伴随DRG/DIP支付方式改革的深入推进,我们期待看到更多新药、新技术和创新器械的发展支持。



通知全文如下:



声明:
1、凡本网注明“来源:小桔灯网”的所有作品,均为本网合法拥有版权或有权使用的作品,转载需联系授权。
2、凡本网注明“来源:XXX(非小桔灯网)”的作品,均转载自其它媒体,转载目的在于传递更多信息,并不代表本网赞同其观点和对其真实性负责。其版权归原作者所有,如有侵权请联系删除。
3、所有再转载者需自行获得原作者授权并注明来源。

最新评论

关闭

官方推荐 上一条 /3 下一条

客服中心 搜索 洽谈合作
返回顶部