立即注册找回密码

QQ登录

只需一步,快速开始

微信登录

微信扫一扫,快速登录

搜索
小桔灯网 门户 资讯中心 专栏文章 动力彩虹 查看内容

Nature子刊!PCR新策略--检测位点特异性突变和甲基化修饰的方法 ... ...

2023-3-29 16:28| 编辑: 沙糖桔| 查看: 2797| 评论: 0|来源: 小桔灯网 | 作者:动力彩虹

摘要: 解锁了基因组和表观遗传数据的更广泛的临床价值。


在表观遗传学、诊断学和治疗学中,检测特定位点的核酸序列变化仍然是一个关键挑战。随着这些序列被证实为多种疾病的临床生物标志物,包括癌症和神经系统疾病,对核酸的特定位点突变、缺失和修饰的识别越来越重要,这种特定位点的变化携带着重要的基因组和表观遗传信息,纳米孔和单分子实时测序等技术已被用于检测位点特异性变化,包括单碱基突变和5-mC甲基化。迄今为止,此类检测通常需要大量的时间、专业知识和基础设施来实施,限制了其在临床环境中的应用。


相比之下,使用聚合酶链式反应(PCR)扩增DNA序列现在被集成到许多常规临床分析工作流程中,例如,用于传染病诊断。然而,目前,这些方法无法在单个碱基水平上识别位点特异性突变,也无法检测表观遗传碱基修饰。许多增强或改良的PCR方案,包括AS定量PCR,虽然增强了位点特异性突变分析的性能,但需要先验地详细了解突变位点。该方案的复杂性限制了可以分析的突变数量和分析的灵敏度。


为了克服这些复杂性和分析缺陷,一组来自中国和英国的研究团队在杂志Nature Communications上发表了一篇题为“Sequence terminus dependent PCR for sitespecific mutation and modification detection”的文章。研究团队展示了一种简单而通用的基于PCR的策略,以识别核酸修饰和单碱基突变,具有高特异性,使任何序列变异的位点特异性位置都能够以单碱基分辨率识别。该方法名为特异性末端介导的PCR(STEM-PCR),有可能提供与测序技术类似的信息水平,但只利用了常规PCR系统,解锁了基因组和表观遗传数据的更广泛的临床价值。


图片来源:Nature Communications


STEM-PCR的概念机制

STEM-PCR的特异性基于产生具有位点特异性末端的自折叠、自启动、发夹型模板核酸序列,这可以通过一系列生物或化学处理方便地实现。模板随后启动PCR扩增,通过靶向特定末端修饰的引物介导(图b)。


因此,该技术只需要一个形成复合物的特定设计机制(根据检测的修饰而预先确定)。所需的唯一处理方法是产生特定末端,可以从广泛的基因工具中选择,包括基因编辑工具、引物杂交或具有特定末端的模板链。


使用限制性酶(RE)消化作为原理证明。当酶识别的序列存在时,消化导至产生具有特定5′端的序列P1,而未消化的目标保持完整。在扩增步骤中,P1作为模板,通过定制设计的可折叠引物(TFP)启动线性链合成。对于消化的分子(P1),扩增在5′端停止,生成一个可以自我折叠的完整发夹结构(P3)的构建体,而对于未消化的分子,合成继续,不能进行后续的扩增(P4)。


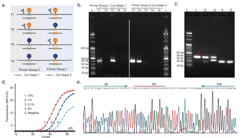
用于定位特异性甲基化检测的STEM-PCR。

图片来源:Nature Communications


STEM-PCR检测单位点甲基化

STEM-PCR能够根据所研究的修饰灵活地使用不同的限制酶来生成特定的中间构建体。研究团队使用MspJI(mCNNR(N)9)以及具有相同序列但不同CpG修饰的四种不同人工模板作为示例。扩增后凝胶电泳分析的结果(图b)表明,STEM-PCR对所选序列具有高度特异性。


敏感性和特异性:为了证明STEM-PCR方法的多功能性,使用限制性酶GlaI检测人类SEPTIN9基因中的甲基化位点结直肠癌(CRC)生物标记物。凝胶电泳分析的结果(图c)证明了STEM-PCR的敏感性,可将其检测限降至15 pg/反应(约5个拷贝/反应),这比标准HeavyMethyl测定低约20倍,且有量化的潜力。通过在10000拷贝的非甲基化背景中用高度甲基化DNA(从1000到0拷贝)挑战该方法,证明了特异性(图d)。结果显示对非甲基化序列没有交叉反应性,也没有灵敏度损失(因为可以检测到0.1%的甲基化模板)。在检测临床肿瘤病人组织样品的测试中,结果显示STEM-PCR的敏感性优于标准BS-PCR。


甲基化的位置特异性检测。

图片来源:Nature Communications


STEM-PCR检测单碱基突变

对比限制性酶消化,潜在的STEM-PCR机制可以实现更通用的方法,可通过使用PNA修饰的构建体来说明(图a)。


使用PNA修饰可以区分单碱基错配以及阻断聚合酶进展,PNA寡核苷酸的较高结合亲和力稳定了P1,同时也抑制了TFP在FR的5′端的延伸过程以生成P2。单碱基错配阻止了PNA寡核苷酸在靶序列上的杂交,这导至了P4的产生并阻止了扩增。


使用PNA的STEM-PCR实施显示出与其酶促对应物类似的高性能,通过检测EGFR中的L858R单碱基突变(图b),具有30拷贝/反应的灵敏度和高特异性,即使在3000拷贝/反应浓度下也没有野生型序列的信号。然而,需要注意的是,每个突变都需要自己的一组PNA block。


用PNA修饰的寡核苷酸进行STEM-PCR位点特异性检测。

图片来源:Nature Communications


STEM-PCR检测共甲基化

(co-methylation)

STEM-PCR也可以很容易地用于检测共甲基化,这在临床上被证明是重要的,特别是在循环肿瘤ctDNA中。后者带来了高度碎片化,且通常存在于未修饰序列的高背景中的额外挑战。通过简单地提供额外的靶无关引物序列AP2a和AP3s以稳定来自不同序列的反应中间体结构,以及桥引物(bridge primer),将修饰连接到新的TFP序列中,该机制可被扩展到多个甲基化(图a)。


为了评估共甲基化检测机制的临床效用,使用共甲基化STEM-PCR测试了从14名患者中提取的cfDNA,并与金标准亚硫酸氢盐测序进行了比较,结果显示STEM-PCR与标准亚硫酸氢盐测序的性能相匹配,证实了该技术在此应用中发挥优势的潜力。然而,未来需要进行更广泛的临床评估,以确定临床检测极限。


STEM-PCR用于共甲基化检测。

图片来源:Nature Communications


总结与讨论

基因变体(缺失、突变或表观遗传变化)已与大量疾病(包括许多癌症)相关,从而开发了用于诊断目的的方法和分析(包括例如连接PCR、PCR-RFLP和HDCR)。然而,每种方法都有其自身的缺点,包括其敏感性、特异性和/或所需的复杂处理。相比之下,STEM-PCR策略基于中间二级核酸结构的生成,使用一组与靶序列特异性相互作用和杂交的引物序列,生成具有定义的末端结构的构建体,该末端结构可以自折叠成发夹结构并自引物用于PCR扩增。


该方法的潜力在于,无需亚硫酸氢盐制备,使用限制性酶消化或是PNA寡核苷酸杂交来检测单个或多个甲基化位点。不仅如此,还适用于生成具有所需末端的任何策略,因此该技术可以很容易地扩展到使用基因编辑工具的其他方法,例如CRISPR。这种方法可使用PCR作为扩增步骤,也可以与其他扩增方法整合,或使用仪器简单的等温扩增方法。


STEM-PCR可能会促进DNA甲基化分析,提高检测的准确性,降低复杂性和时间要求,在表观遗传学研究中有广泛的应用,包括检测低甲基化、拷贝数变异和微小RNA等。STEM-PCR也有潜力用于大规模癌症筛查,通过未来与高通量自动核酸检测系统集成,作为针对一组靶点的设计检测,进入自动化工作流程(该技术与传统PCR基础设施兼容)。

声明:
1、凡本网注明“来源:小桔灯网”的所有作品,均为本网合法拥有版权或有权使用的作品,转载需联系授权。
2、凡本网注明“来源:XXX(非小桔灯网)”的作品,均转载自其它媒体,转载目的在于传递更多信息,并不代表本网赞同其观点和对其真实性负责。其版权归原作者所有,如有侵权请联系删除。
3、所有再转载者需自行获得原作者授权并注明来源。

最新评论

关闭

官方推荐 上一条 /3 下一条

客服中心 搜索 洽谈合作
返回顶部