医疗器械GMP的“机构与人员”
2023-3-23 09:44|
编辑: 沙糖桔|
查看: 4040|
评论: 0|来源: IVD研发视野 | 作者:溜溜NONO
摘要: 培训的成本可见,收益难量化,每一家用心培训的公司都值得珍惜。
1.前言《医疗器械生产质量管理规范》 第二章是机构和人员,关于机构/组织架构要求在第五条“企业应当建立与医疗器械生产相适应的管理机构,并有组织机构图,明确各部门的职责和权限,明确质量管理职能。生产管理部门和质量管理部门负责人不得互相兼任”。第五条是我国的特殊要求,第六至十一条均是关于人员的要求,所以第二章的重点在于人员要求。人员的要求集中资质、培训、健康方面。资质:资质要求在岗位说明书中表述清楚,按任职要求招聘符合的人员即可,重点关注生产、技术、质量管理等关键岗位人员的任职要求,具体可参见2022.12.29发布的《企业落实医疗器械质量安全主体责任监督管理规定》https://www.nmpa.gov.cn/xxgk/fgwj/xzhgfxwj/20221229195418188.html。健康:年度体检普遍为企业的福利,同时招聘时会要求无规定的传染性疾病,所以人员健康管理一般能满足GMP要求。培训:人员管理的重点和难点在于培训,医疗器械产品具有一定的技术难度、自动化程度较低,人员的岗位胜任能力对产品质量影响很大,需要通过培训保证各岗位人员具备相应能力;因培训管理涉及培训需求确定、培训计划制定、实施培训、培训效果跟进等多环节,涉及各岗位,想做好培训管理需要投入不少人力、物力资源。详细的管理方法可参考《GBT 19025-2001质量管理 培训指南》2.法规依据《医疗器械生产质量管理规范》第二章的机构与人员内容如下图,规定了企业负责人,管理者代表,技术、生产和质量管理部门的负责人,影响产品质量工作的人员的职责能力要求。另在附录中有关于人员的洁净卫生特殊要求。
 根据FDA CFR 820.25,医疗器械制造商必须出示证明,证明其人员具有“必要的教育、背景、培训和经验”,以确保他们能够正确履行职责。 《GB/T 42061-2022/ISO 13485:2016 医疗器械质量管理体系 用于法规的要求》总要求和FDA CFR 820一致,仅在描述上有差别,均要求配备背景资质符合要求的人员,并通过培训提高人员的岗位胜任能力,同时保留培训记录。 《2017.02.03 一次性使用塑料血袋等21种医疗器械生产环节风险清单和检查要点》的第四种产品风险清单和检查要点对人员的检查要点写得非常清晰,企业可参照这个检查要点进行自查。
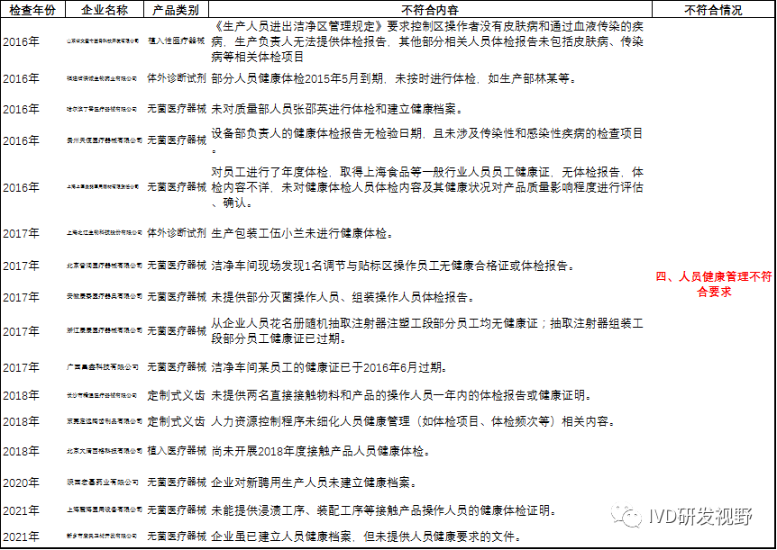
3.常见机构与人员不符合项汇总分析国家局2016-2022年飞行检查中关于机构与人员的不符合项,可以看出关于机构与人员的不符合项主要集中在几个方面:一、组织架构不清晰或人员配备不足;二、人员资质不够或能力不足;三、未开展相关培训或培训记录不符;四、人员健康管理不符合要求;五、洁净环境及卫生不符合要求。





信息化时代,有不少企业上线了培训系统,也有很多中小企业还是通过纸质或是office软件管理培训。单纯依靠纸质无法管理好培训,无法对培训课程、培训实施、培训效果进行汇总分析,无法汇总分析,则无法决策、改进等。无法上线培训系统时,可使用excel进行半自动化管理,输入人员、课程基本信息后,自动汇总人员培训档案,自动生成培训记录,培训效果统计。工具应用前建立培训模型至关重要,即哪个岗位、什么时候、需要哪些培训。
5.结语培训的成本可见,收益难量化,每一家用心培训的公司都值得珍惜。
|
声明:
1、凡本网注明“来源:小桔灯网”的所有作品,均为本网合法拥有版权或有权使用的作品,转载需联系授权。
2、凡本网注明“来源:XXX(非小桔灯网)”的作品,均转载自其它媒体,转载目的在于传递更多信息,并不代表本网赞同其观点和对其真实性负责。其版权归原作者所有,如有侵权请联系删除。
3、所有再转载者需自行获得原作者授权并注明来源。