立即注册找回密码

QQ登录

只需一步,快速开始

微信登录

微信扫一扫,快速登录

搜索
小桔灯网 门户 资讯中心 政府动态 查看内容

2023年IVD省际联盟集采定了!

2023-3-3 14:51| 编辑: 沙糖桔| 查看: 2596| 评论: 0|来源: 国家医保局

摘要: 通知明确,2023年要扎实推进医用耗材集中带量采购



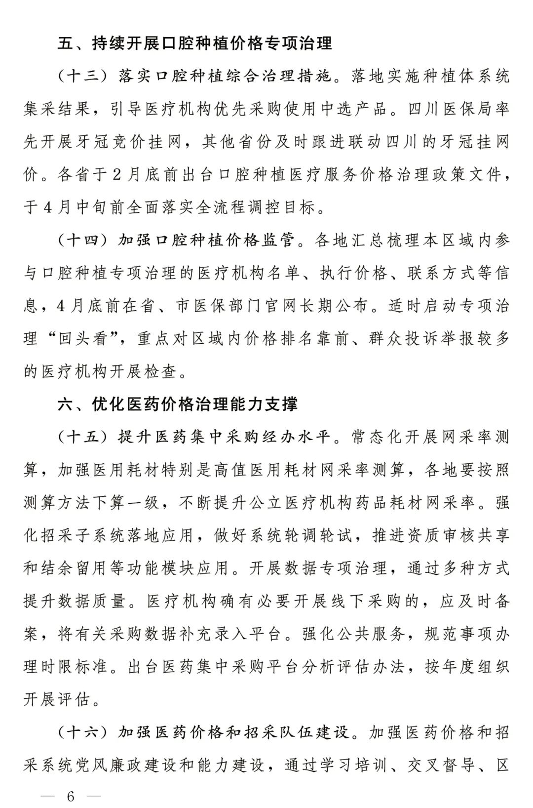
3月1日,国家医保局发布《国家医疗保障局办公室关于做好2023年医药集中采购和价格管理工作的通知》。




通知明确,2023年要扎实推进医用耗材集中带量采购,继续探索体外诊断试剂集采,并将由安徽省牵头开展体外诊断试剂省际联盟采购。



通知全文:


声明:
1、凡本网注明“来源:小桔灯网”的所有作品,均为本网合法拥有版权或有权使用的作品,转载需联系授权。
2、凡本网注明“来源:XXX(非小桔灯网)”的作品,均转载自其它媒体,转载目的在于传递更多信息,并不代表本网赞同其观点和对其真实性负责。其版权归原作者所有,如有侵权请联系删除。
3、所有再转载者需自行获得原作者授权并注明来源。

最新评论

关闭

官方推荐 上一条 /3 下一条

客服中心 搜索 洽谈合作
返回顶部