立即注册找回密码

QQ登录

只需一步,快速开始

微信登录

微信扫一扫,快速登录

搜索
小桔灯网 门户 资讯中心 产品杂谈 流水线 查看内容

大三甲流水线,2元中标!

2023-2-28 15:52| 编辑: 沙糖桔| 查看: 2719| 评论: 0|来源: 中国政府采购网、岭山北人

摘要: 中国政府采购网发布,武汉大学人民医院尿液分析流水线(二次)中标公告


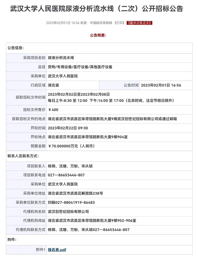
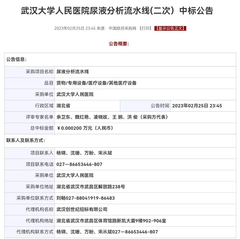
2023年2月25日,中国政府采购网发布,武汉大学人民医院尿液分析流水线(二次)中标公告。





一、项目编号:RMCG-22CSJ-H042/CSJ-1-2022-303(招标文件编号:RMCG-22CSJ-H042/CSJ-1-2022-303)


二、项目名称:尿液分析流水线


三、中标(成交)信息

供应商名称:九州通医疗器械集团有限公司

供应商地址:湖北省武汉市东西湖区长青街田园大道99号

中标(成交)金额:0.0002000(万元)


根据2月1日发布的招标文件,此次招标,预算70万,最高限价60万。



生化免疫流水线低价中标屡见不鲜,尿液流水线投出超低价不多见。


此前,财政部国库司发布《关于《中华人民共和国政府采购法(修订草案征求意见稿)》再次向社会公开征求意见的通知》。


具体包括,支持国产、分散采购取消“限额标准以上”的限制、取消“地方集中采购目录” “部门集中采购目录”的提法 ...同时,新增了“最优质量法”评审法、“创新采购”采购法、明确了“最低评审价法”的适用范围等内容。


第三十五条规定:技术、服务等标准明确、统一的通用货物、服务,已完成设计的工程施工,采用招标或者询价方式采购。技术复杂的大型装备,实验、检测等专用仪器设备,需要供应商提供解决方案的设计咨询、信息化应用系统建设等服务,创新采购以及政府和社会资本合作等项目,采用竞争性谈判方式采购。


随着意见稿的出台,新的招标采购法实施落地,将能有效解决最低价中标问题,是进一步完善市场环境,让企业拿产品质量说话,让过得硬的产品叫得响、站得稳,从而为制造业大国打下产品质量的基础。

声明:
1、凡本网注明“来源:小桔灯网”的所有作品,均为本网合法拥有版权或有权使用的作品,转载需联系授权。
2、凡本网注明“来源:XXX(非小桔灯网)”的作品,均转载自其它媒体,转载目的在于传递更多信息,并不代表本网赞同其观点和对其真实性负责。其版权归原作者所有,如有侵权请联系删除。
3、所有再转载者需自行获得原作者授权并注明来源。

最新评论

关闭

官方推荐 上一条 /3 下一条

客服中心 搜索 洽谈合作
返回顶部