立即注册找回密码

QQ登录

只需一步,快速开始

微信登录

微信扫一扫,快速登录

搜索
小桔灯网 门户 资讯中心 专栏文章 动力彩虹 查看内容

顶刊必读《Nature reviews》:类器官技术

2022-12-28 16:44| 编辑: 沙糖桔| 查看: 3087| 评论: 0|来源: 小桔灯网 | 作者:动力彩虹

摘要: 已有越来越多的人认为“未来十年,类器官技术将会广泛取代动物实验”。


虽然类器官技术在各界的应用依然处于起步阶段,但是已有越来越多的人认为“未来十年,类器官技术将会广泛取代动物实验”。作为一种工具,类器官技术潜力巨大,包括发育生物学、疾病病理学、细胞生物学、再生机制、精准医疗以及药物毒性和药效试验。类器官技术已经在精准医学应用中崭露头角:基于基因组学的精准医学干预的临床疗效仍存在争议,但功能性精准医学——基于对患者肿瘤的药物反应测试,以确定治疗方案——已被提出为一种更直接的替代方案,因为它不需要任何关于肿瘤分子特征或其他特征的先验知识。类器官非常适合于功能性精准医疗,因为它们易于建立,与起源组织具有高度相似性,而且临床研究结果已表明类器官的潜力。


近日,一组来自新加坡和中国的研究团队在杂志“Nature reviews methods primers”上发表了一篇题为“Organoids”的文章。本文章综述了培养类器官的基本原理;类器官的结构和功能;讨论了生成稳定类器官的关键考虑因素,例如与细胞分离和接种、基质和可溶性因子选择等因素。最后通过阐述类器官在不同应用中的局限性以及未来几年在类器官工程中的关键优先事项来总结


图片来源:Nature reviews methods primers


类器官概述


类器官是一种自组织的3D组织,通常来源于干细胞(多能干细胞、胎儿或成人),可以模拟器官的关键功能、结构和生物学复杂性。组成类器官的细胞可衍生自诱导多能干细胞(iPSC)或组织衍生细胞(TDCs),包括正常干细胞/祖细胞、分化细胞和癌细胞。类器官培养物在体外重现体内组织样结构和功能的同时,使模型具有患者特异性,因此,类器官培养物已被用于多种应用,包括药物发现、个性化的伴随诊断和细胞治疗。


建立类器官的实验考虑因素


建立类器官培养物的实验考虑因素,将其分为细胞、可溶性因子、基质和物理信号,并讨论了整合这些成分的方法(如下图)。


细胞来源:类器官培养的起始细胞群通常从成人或胎儿组织活检样本中获得。来源于活检样本或手术切除的肿瘤组织通常也与正常组织类似地进行处理,以分离肿瘤细胞,使其生长为类器官。从外周血、腹水和胸腔积液等液体样本中分离的肿瘤细胞可作为生成类器官的起始材料。影响肿瘤衍生类器官生成的一个关键因素是,从组织中分离的细胞通常同时含有癌细胞和正常细胞。克服这一问题的一种方法是利用培养条件,通过使用选择性培养基来省略正常类器官生长所需的某些因素,因为肿瘤细胞在恶性转化过程中逐渐失去对这些因素的依赖。


基质:细胞分离后,通常将细胞接种到生物衍生基质中,如Matrigel或天然ECM(如胶原蛋白)中,或接种到合成水凝胶中。


可溶性因子:可溶性因子用于将TDCs和iPSCs分化为各种组织类型。在类器官培养中,这些可溶性因子主要是蛋白质,如生长因子或小分子药物,来激活或抑制信号通路。如何以及何时将可溶性信号添加到类器官培养物中是至关重要的,可使用不同的组织工程方法实现可溶性因子的时空呈现。微流控系统可以被利用来创建具有精确控制机械化学性质的微型化生态。通过气体或小分子的定向流动和梯度,这些系统可以精细地控制类器官内的环境参数。


信号的整合:与原始的自组织类器官模型相比,上述信号可以被整合以赋予对类器官形态发生的更大控制。信号整合是组织工程领域常用的体外和活体组织构建策略。理想情况下,特定的物理或化学信号应使用简单、可重复和稳健的方法以时空、生理相关的方式呈现。


类器官技术的组成部分。图片来源:Nature reviews methods primers


类器官组成和结构


类器官生长是细胞初始聚集、增殖、迁移和分化的过程。当评估类器官是否已成功建立时,首先确定类器官是否包含所需的细胞类型,以及类器官准确模拟体内相应组织功能的程度是至关重要的。对类器官形态进行评估,以确定培养的类器官和相应的体内组织或器官之间是否存在结构相似性。例如,对于分泌性组织,如胰岛,类器官内应存在胰岛样球状结构,预计也会观察到细胞内激素泡。对于分支上皮类器官,如乳腺类器官,预期有不同的分支结构。对于肠道类器官,应观察到隐窝样结构。


评估类器官功能


类器官功能的评估包括但不限于成熟细胞的生成、血管系统或神经网络的形成、对外部刺激的准确反应以及细胞因子或激素的有效分泌等因素。


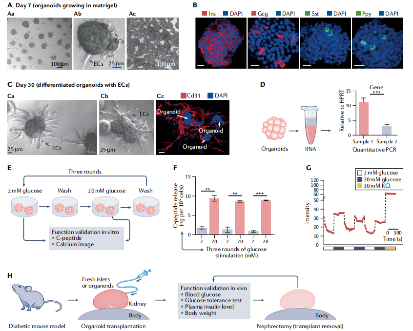
胰岛类器官的验证:小鼠的四种内分泌分化细胞类型(β-细胞、α-细胞、δ-细胞和PP细胞)的形成通过相应激素(分别为胰岛素、胰高血糖素、生长抑素和胰腺多肽)的表达通过免疫染色进行检测。为了评估β细胞类器官对葡萄糖的反应能力,进行了胰岛素分泌实验。由于胰岛素释放与钙动力学相关,钙信号示踪成像响应葡萄糖快速增加,并返回基线。为了测试移植后胰岛类器官的全部潜力,需要进行体内功能评估,以改善1型糖尿病小鼠模型的高血糖表型。


肿瘤类器官的验证:患者来源的肿瘤类器官必须保持起源组织的基因组、转录组、形态学和功能特征。因此,在组织学和免疫组织化学特征、转录组学以及基因组学方面,通过与它们来源的组织进行比较来验证它们是很重要的。肿瘤类器官的细胞组织、组织结构和蛋白质表达模式可以很容易地与起源癌症进行比较,类器官的基因表达谱与肿瘤相似。最后,重要的是确认肿瘤类器官是否在基因组水平上与患者肿瘤分化。几项研究表明,类器官和母体组织在突变和拷贝数变化方面是一致的。更大程度的差异可能归因于肿瘤内的空间异质性和采样偏差。


胰岛类器官的验证。图片来源:Nature reviews methods primers


五、类器官的应用


类器官作为基于细胞的工程模型,用于概括相关的生理结构和功能,在基础研究和临床应用中都显示出巨大的潜力。

组织再生:组织衍生的类器官可能是再生医学可移植材料的潜在来源。小鼠肠道、肝脏和胰腺的类器官已成功移植到小鼠体内,恢复了器官功能。


药物发现和开发研究:近年来,3D类器官快速高通量筛选的技术挑战已经得到了解决。对来自卵巢或腹膜肿瘤患者的类器官的240种酪氨酸激酶抑制剂进行筛选,在手术后一周内提供了个体化的药物敏感性曲线。可以筛选肿瘤类器官,从结构相似的候选肿瘤中选择有效药物,并研究不同药物联合治疗的协同效应。检查点抑制剂和其他免疫肿瘤学药物也可以在包括免疫细胞的肿瘤类器官模型中筛选。


生物标志物研究:由于类器官可以保持母体组织的基因组图谱,药物筛选可用于提供基因突变和药物反应之间的联系


精准医学应用:基于基因组学的精准医学干预的临床疗效仍存在争议,但功能性精准医学——基于对患者肿瘤的药物反应测试,以确定治疗方案——已被提出为一种更直接的替代方案,因为它不需要任何关于肿瘤分子特征或其他特征的先验知识。类器官非常适合于功能性精准医疗,因为它们易于建立,与起源组织具有高度相似性,临床研究结果已表明类器官在临床护理中的潜力。


传染病:类器官模型现在广泛用于宿主-病原体相互作用的研究。例如,来源于组织和器官的类器官,如肠道、肝脏、肺、口腔粘膜和胃,已与细菌、病毒和寄生虫等病原体共同培养。比如幽门螺杆菌对小鼠胃类器官的感染显示,由细菌来源的CagA诱导的胞浆β-catenin水平升高,这导至受感染器官的增殖增加。


异质性和再现性


类器官在形成类器官的细胞之间(类器官内异质性)、同一皿中的类器官之间以及个体患者之间(类细胞间异质性)表现出异质性和可变性。这种异质性有助于概括个体之间的差异,特别是在人类疾病的背景下,并且在癌症研究中有价值,以模拟个性化医学的患者特定癌症发展。类似地,类器官内的变化反映了组织细胞组成的复杂性。尽管这些变化和异质性水平反映了生物系统的复杂性,当不受控制时,它们会危及系统的再现性和鲁棒性。


形态学和功能性甚至类器官形成效率的显著差异取决于培养物的不同来源细胞或类器官中的不同细胞,以及不同的培养基组成,用于产生起始培养物的iPSCs/多能干细胞的批次和质量可以影响所获得的类器官系的可变性。未定义的ECM(如Matrigel)具有未知的组成和批次间的可变性,因此再现性是一个重要问题。


局限性和优化


成熟度和功能有限:目前的类器官模型系统中没有一个能够再现其各自器官的细胞类型、成熟水平和/或功能的全部生理特征;它们表现出某些功能。绝大多数组织衍生类器官模型都缺少组织特异性细胞类型,包括特异性间充质、免疫细胞、血管化、神经支配或微生物组。


异质性控制有限:一旦细胞形成类器官,我们对类器官内的细胞行为的控制就很少。即使在相同的实验环境中,也会出现多样的表型特征(形状、大小、细胞组成)。由于协调多种细胞类型的增殖和分化具有挑战性,因此多细胞和多组织类器官系统的再现性降低。


通过降低复杂性降低异质性:对类器官内异质性的有限控制对高通量筛选应用是不利的,与其创建更复杂的类器官系统,不如创建更简单的缩小尺寸模型来概括感兴趣的基本组织结构和功能(如下图)。


通过降低复杂性降低异质性。图片来源:Nature reviews methods primers



展望


展望未来,趋势是开发更复杂的模型,以尽可能忠实地再现体内结构和功能,包括随时间推移再现的细胞类型、组织结构、可测量的分子事件和表型功能。为了获得更复杂的功能,具有多细胞和多组织结构的类器官将非常重要,尤其是在研究细胞-细胞相互作用的背景下。


除了在创建更具生理相关性、鲁棒性和更易于使用的类器官模型方面的技术进步之外,我们预计在应用中会产生更大的影响。在过去的二十年中,尽管有人讨论过替代动物试验,但这些努力尚未导至具体行动。然而,这种情况正在迅速改变,现在在多个前沿建立了监管硬性限制。可以设想在将来广泛采用类器官作为细胞治疗、再生医学、体外诊断和药物发现的细胞来源。

声明:
1、凡本网注明“来源:小桔灯网”的所有作品,均为本网合法拥有版权或有权使用的作品,转载需联系授权。
2、凡本网注明“来源:XXX(非小桔灯网)”的作品,均转载自其它媒体,转载目的在于传递更多信息,并不代表本网赞同其观点和对其真实性负责。其版权归原作者所有,如有侵权请联系删除。
3、所有再转载者需自行获得原作者授权并注明来源。

最新评论

关闭

官方推荐 上一条 /3 下一条

客服中心 搜索 洽谈合作
返回顶部