立即注册找回密码

QQ登录

只需一步,快速开始

微信登录

微信扫一扫,快速登录

搜索

后疫情时代,医疗新基建如何拉动发展

2022-8-1 17:31| 编辑: 沙糖桔| 查看: 2114| 评论: 0|来源: 小桔灯网 | 作者:木吉火丁

摘要: 后疫情时代,医疗新基建如何快速完善发展,它对具体哪些板块、业务产生拉动和利好?


近日,全国不同地域仍时不时传出零星疫情,随之抗疫防控行动进行扑灭,隔离管控,达到动态清零。尽管未来两三年,预计将是疫情逐步消散,在这过程,不禁思考,后疫情时代,医疗新基建如何快速完善发展,它对具体哪些板块、业务产生拉动和利好?

来源:知乎


前不久美国政府也在重组卫生部,将成立一个独立的部门战略准备和应对管理局,领导全国的新冠疫情应对工作,协调国家对突发卫生时间的反应,该部门能够在未来的灾难和紧急情况下更快速、更稳定地调动国家协调反应。

2019年末新冠疫情爆发,世界各国暴露出在重大疫情防控机制、公共卫生应急管理体系等方面存在短板和不足。就连号称医疗条件最好的美国,在已知疫情爆发时刻,也未能幸免于难。欧洲更是一片悲鸿,集体免疫论大行其道。

在国内,新冠疫情暴露出我国医疗卫生事业存在总量薄弱、结构失衡等突出问题。为了提升传染病筛查和救治能力、同时防控疫情的二次爆发,国内市场从2020年3月份以来已经进入了加大建设ICU病房、传染病医院、发热门诊等方面的医疗新基建阶段,各地政府也开始着手准备相关抗疫设备和物资的战略储备工作。

2020年底至2021年初,“平疫结合”的长期医疗新基建规划正式开启。2021年以来,医疗投入大幅增加,以大型公立医院扩容为主导的医疗新基建已经开始,医疗新基建项目从包括北上广深在内的大城市逐渐拓展到其他城市。


医院高质量发展

疫情后,全球对医疗和疾控防疫有明显提升重视度,在国内医疗投入幅度增加,主要以大型公立医院扩容为医疗新基建。在政策加持下,中国医建市场将进入快车道

有数据表明:

2020年全国医疗卫生机构总数达102万个,比2019年增加1.5万个,其中医院数量增加了1 040个。2022年,全国医疗卫生机构数为110万个。随着医疗体系的逐步完善,医院项目数量将持续增多。

来源:健康界


相比过往时代,新一轮技术革命,智能信息技术在21世纪陆续出现5G、大数据、物联网等等,这些都会助推医院高质量,也会吸引政策加大投入,补足医疗体系短板。

另外,后疫情时代,恰逢双碳实施的战略期。医院的一大特性,作为比较复杂的公共建筑,布局要求高,有严格的空间秩序和功能要求,且功能区众多,不同功能区的用途、温度、湿度、洁净度的要求差异较大,不同办公室,治疗室,手术室,不同设备仪器反过来对环境和医患的要求不易昂。作为社会公共机构,需要全年不间断运营,其能源、资源消耗远超过一般公共建筑,存在极大的减碳空间。在此背景下,医院建筑的节能化建设与改造势在必行。这也是十四五规划中要求的“加快推动绿色低碳发展”的大势要求

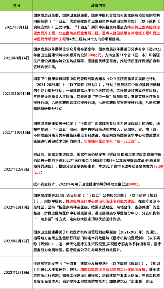
近年来医院建设一些政策  来源:腾讯网


国产医疗设备重大机遇

疫情爆发之后,不管行政还是市场对医疗设备的认知均得到一个较高层次,深知国产化的重要性,命脉掌控在自家手里的极度重要性。因为当前多种临床常用医疗设备国产化率较低,现在正是出政策支持国产发展,例如集采国产品牌,助力国产份额提升,有充足的资金培育加速国产设备质量。

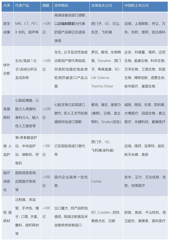
中国医疗器械各细分领域竞争规模和市场格局   

来源:中信建投证券


近年来,我国医疗机构百万元以上设备虽然有保持高速增长,但百万元以上设备数量占比仍较低,2020年医院/基层医疗机构100万元以上设备仅占总设备台数的3.5%/1%。与海外发达国家相比(30%/15%),有较大差距。当前我国自产的AED、MRI、CT、腹腔镜机器人、PET、超声等医疗设备的配备率水平也较低。种种的这些差距,也意味着巨大的空间

国产设备的利好,有迈瑞监护仪、呼吸机、移动DR、额温枪等相关医疗设备仍然维持20%高基数增速。设备采购提速是显而易见,可预期的。此外ICU建设也会对监护类产品产生拉动,尤其是国产化率较低的设备,带来采购需求,如内窥镜、影像设备等。


补缺公共卫生短板

疫情表现出的医疗和公共卫生系统不充足,不平衡的问题。首先在医疗资源配置上,目前许多大城市的三甲院数量不够,设施匹配不足,更何况中小城市。小医院在设施还不够健全的情况,人们往往就往大医院看病。对比发达国家,欧美日本小医院配备的设施和大医院基本一样,当然仅仅参照,每个国家的背景和国情不一样,疫情防控这些国家并没有比我们好,只是引起一个反思,各个医疗防疫系统的补全以及高质量设备的投入,即将变成服务大众的公共服务设施。

现在国内在做卫生公共领域的基础投入,如同当年修铁路、高速公路,大土木基建。中国现有3.3万家医疗机构可能会翻倍增长,其中由政府主导的大项目,大设备或高额设备将是一个海量市场。除了硬件配置,医护人员的编制也会跟上,背后涉及一系列民生问题,拉动政府消费,公共卫生体系所有的消费和支出,小到医护人员工作服,打到整个教育培训系统,都是利好。我国卫生人员总数有1300万左右,按人口比例折算,以美国来参照,如果达到6000万,那会怎样一番提升。

来源:搜狐财经


一个独立的公共卫生体系是必须完善的,这对控制传染病至关重要,也是疫情带给人们的一个深刻提示,可能是搁置,可能是浪费,如同防火灭火器,只有紧急时才能派上用场,但必须投入并维持功能。防患于未然,不然再来一场大传染病,会是一个千千万万的生命问题。一套完善的社会应急组织体系,例如疫情时期的紧急征用机制,民用设施可以被政府按照预案征用,包括酒店宾馆、体育场馆、展览馆、房产商闲置的房产等,用于隔离,通过大空间广泛隔离人群,来控制传染源。这些必须都是预备的。再例如用于防疫的物理设施,比如那些隔离病房,可以20000张床位集中分发在几个定点医院,各个医院都分散有一些。这样,一旦有传染病,病人可以马上得到集中隔离,避免扩散。


结语

随着超级大城市,诸如北京、上海、广州、深圳,已处在大型医院的扩建浪潮,伴随着

各种医疗设备,IVD的增量需求,对行业所有公司都是积极信号,
特别是其他一线城市,二线城市,三四城市的逐步或同步参与,医疗新基建还只是在出发路上,预期新基建将至少持续7年时间,新基建总市场可达7500-10000亿规模,带来的医疗器械增量市场约为1500-2000亿,因此国内的医疗器械公司,IVD行业,需要不断占领属于自己擅长领域的市场,值此百年一遇的机会,苦练基本功,舍得投入研发费用,高质量攻破卡脖子,核心部件,差异化创新,加速代替国产化替代,完成使命。



参考资料:

1. 人民日报

2. 李庆四:后疫情时代命运与共的人类未来,中国人民大学,国家发展战略研究院

3.万亿医院建设市场来临,中国医建产业如何抓住发展新机遇?,腾讯网,2022

4. 医疗“新基建”之国产医疗器械的发展机遇,雪球,2022

5.中信建设证券,医疗板块,IVD板块

6.疫情之后中国公共卫生系统要花两三千亿补短板,健康界,2021


声明:
1、凡本网注明“来源:小桔灯网”的所有作品,均为本网合法拥有版权或有权使用的作品,转载需联系授权。
2、凡本网注明“来源:XXX(非小桔灯网)”的作品,均转载自其它媒体,转载目的在于传递更多信息,并不代表本网赞同其观点和对其真实性负责。其版权归原作者所有,如有侵权请联系删除。
3、所有再转载者需自行获得原作者授权并注明来源。

最新评论

关闭

官方推荐 上一条 /3 下一条

客服中心 搜索 洽谈合作
返回顶部