立即注册找回密码

QQ登录

只需一步,快速开始

微信登录

微信扫一扫,快速登录

搜索
小桔灯网 门户 资讯中心 法规政策 查看内容

大量IVD产品需求,全国妇幼机构设备配置标准正式实施!

2022-6-4 20:25| 编辑: 小桔灯网| 查看: 10731| 评论: 0|来源: IVD从业者网

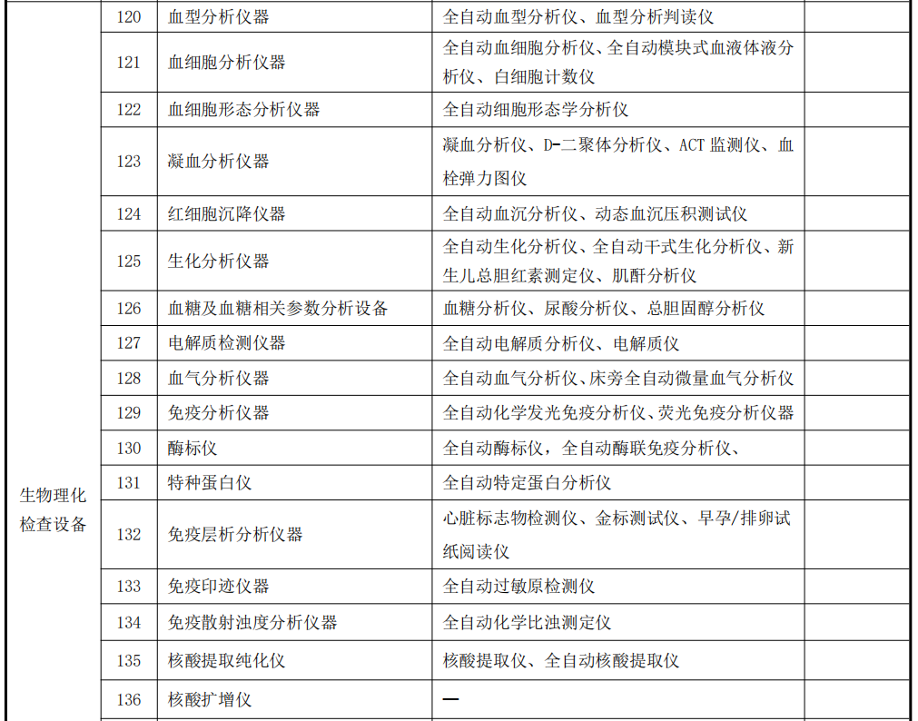
摘要: 标准确立了各级妇幼保健机构医用设备配备的总体要求和基本原则,要求科学、合理、经济、有效地配备各类妇幼保健医用设备。其中基本设备配置品目达249种,生物理化检查设备53种,涵盖了核酸扩增仪、核酸提取纯化仪、 ...



标准确立了各级妇幼保健机构医用设备配备的总体要求和基本原则,要求科学、合理、经济、有效地配备各类妇幼保健医用设备。其中基本设备配置品目达249种,生物理化检查设备53种,涵盖了核酸扩增仪、核酸提取纯化仪、全自动生化分析仪、全自动血气分析仪、床旁全自动微量血气分析仪、全自动化学发光免疫分析仪、荧光免疫分析仪器


二级妇幼保健机构基本设备品目 193 种,三级妇幼保健机构在二级妇幼保健机构基本设备品目基础 上增配 56 种



截至2021年11月底,全国医疗卫生机构数为104.4万个。其中妇幼保健医疗机构3024家。



2021年10月,国家卫健委印发母婴安全行动提升计划(2021-2025年)提出到2025年,全国孕产妇死亡率下降到14.5/10万,全国婴儿死亡率下降到5.2‰,为如期实现“健康中国2030”主要目标奠定坚实基础。



提出严格落实《妊娠风险评估与管理工作规范》要求,规范开展孕产妇妊娠风险筛查和评估,注重多学科联合动态评估和管理,强化产后风险评估。规范有序开展产前筛查与产前诊断,严格落实艾滋病、梅毒和乙肝母婴传播综合防控措施,及时发现和干预影响妊娠的风险因素,防范不良妊娠结局。


提出加强妇幼重点专科建设。开展孕产多学科协作诊疗试点和产科亚专科建设试点,提升产科临床诊疗水平,鼓励建立省市县三级妇幼专科联盟。综合性医院着力加强妊娠合并症处置、危重孕产妇多学科联合救治;分娩量较大的妇幼保健院、妇产医院着力加强产科亚专科、新生儿科建设,逐步建立产科重点专病医疗组。强化孕产期保健和新生儿保健特色专科建设,促进预防保健与临床医疗融合发展。加强乡镇卫生院和社区卫生服务中心孕期保健能力建设,提升孕产妇健康管理能力。


2022年5月30日,国家卫健委召开新闻发布会,中华预防医学会妇女保健分会主任委员、中国疾控中心慢性病首席专家王临虹表示,为最大限度保护艾滋病感染妇女和所生儿童的健康,20年前就把预防艾滋病母婴传播整合到了妇幼保健相关服务中,从试点逐渐向全国扩大。经过二十年的努力,全国的孕产妇艾滋病、梅毒、乙肝的检测率都达到了99%以上。艾滋病母婴传播由原来未采取任何干预措施的34.8%下降到了目前的3.3%,成绩非常显著,为预防阻断儿童新发感染做出了突出的贡献,也使更多的感染家庭获得了健康的宝宝。


来源:IVD从业者网,参考资料:妇幼保健机构医用设备配置标准,卫健委,中国新闻网等


声明:
1、凡本网注明“来源:小桔灯网”的所有作品,均为本网合法拥有版权或有权使用的作品,转载需联系授权。
2、凡本网注明“来源:XXX(非小桔灯网)”的作品,均转载自其它媒体,转载目的在于传递更多信息,并不代表本网赞同其观点和对其真实性负责。其版权归原作者所有,如有侵权请联系删除。
3、所有再转载者需自行获得原作者授权并注明来源。

最新评论

关闭

官方推荐 上一条 /3 下一条

客服中心 搜索 洽谈合作
返回顶部