立即注册找回密码

QQ登录

只需一步,快速开始

微信登录

微信扫一扫,快速登录

搜索
小桔灯网 门户 资讯中心 营销杂谈 查看内容

486万预算1元中标?罗氏诊断生化流水线惊魂标,操作失误or故意为之?

2022-4-24 00:16| 编辑: 小桔灯网| 查看: 10292| 评论: 1|来源: 体外诊断价值圈

摘要: 一、项目编号:3806-214DFZW21100(招标文件编号:3806-214DFZW21100)二、项目名称:大连医科大学附属第三医院医疗设备(生化免疫流水线)采购项目三、中标(成交)信息供应商名称:重药控股(大连)有限公司供应商地 ...

一、项目编号:3806-214DFZW21100(招标文件编号:3806-214DFZW21100)

二、项目名称:大连医科大学附属第三医院医疗设备(生化免疫流水线)采购项目

三、中标(成交)信息

供应商名称:重药控股(大连)有限公司

供应商地址:辽宁省大连花园口经济区银杏路二段二号第四层7-6号

中标(成交)金额:0.0001000(万元)


486万元的采购预算,为何投标仅1元?

从公布的采购邀请函来看本次,大连医科大学附属第三医院医疗设备(生化免疫流水线)采购项目项目编号:3806-214DFZW21100;采购生化免疫流水线的预算足足有486万元,为何最有会以1元的投标价格中标,是中标公告撰写人员的操作失误,还是另有门道,尚未可知!

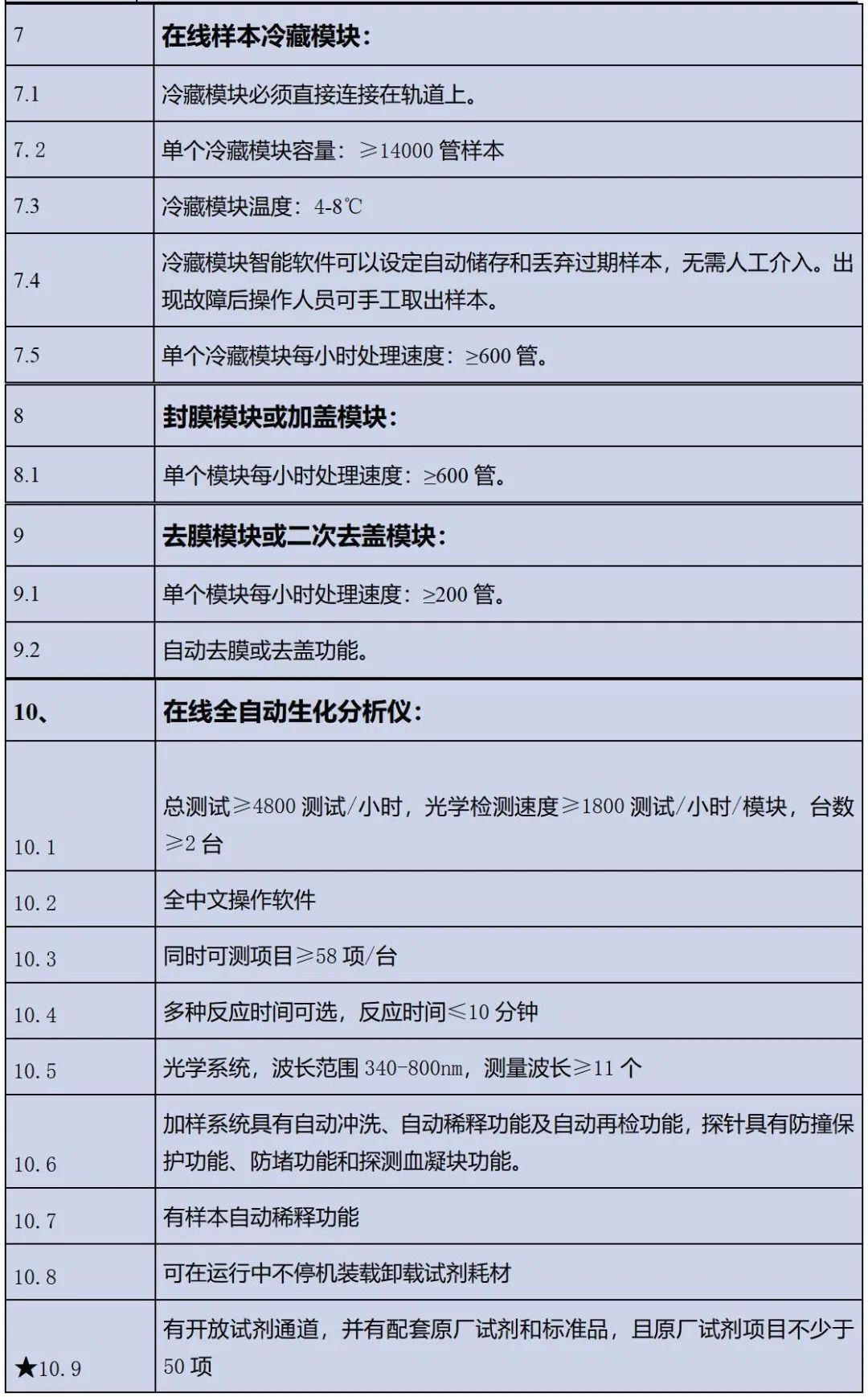
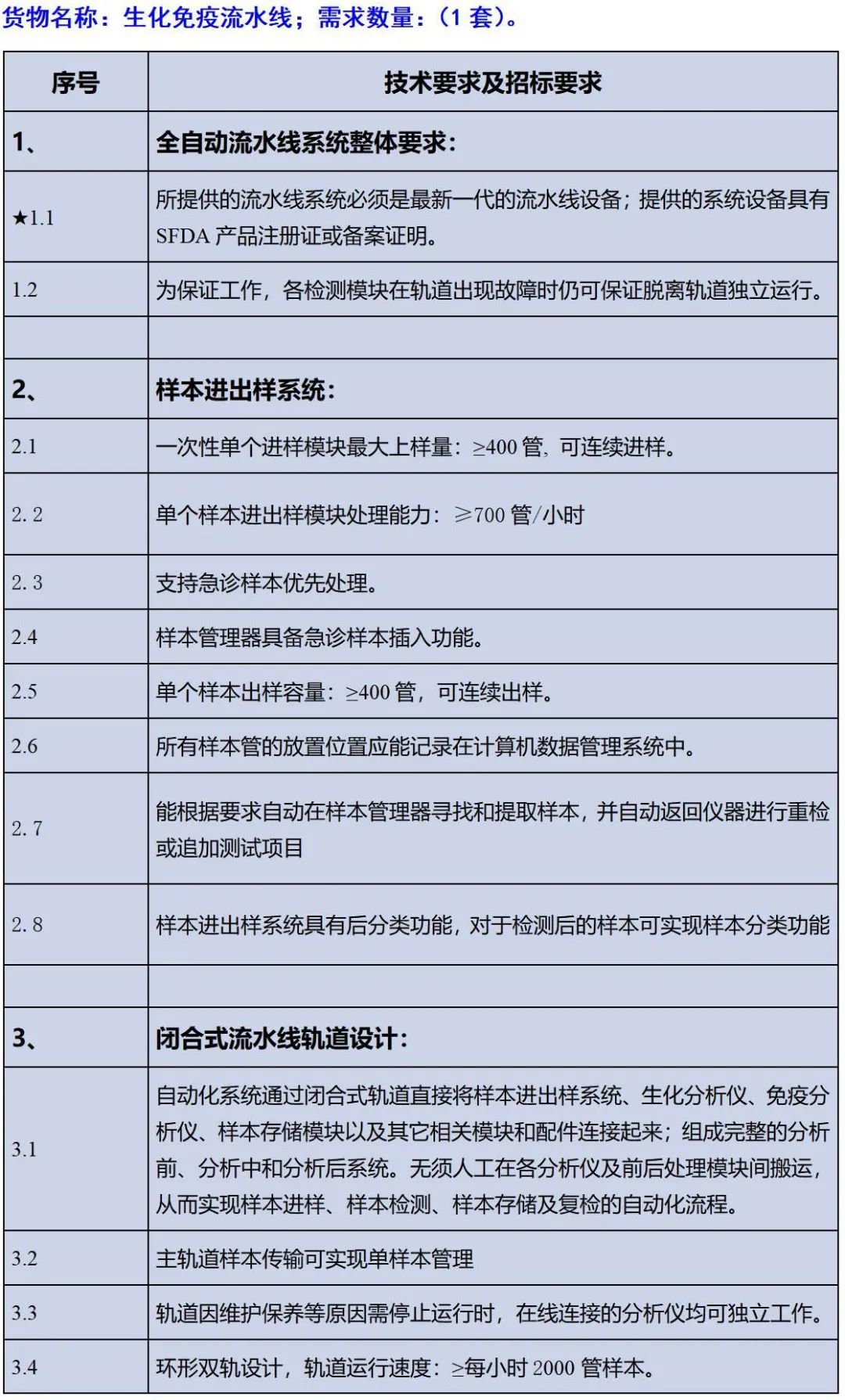
附:技术参数



新闻来源:中国政府采购网、体外诊断价值圈


声明:
1、凡本网注明“来源:小桔灯网”的所有作品,均为本网合法拥有版权或有权使用的作品,转载需联系授权。
2、凡本网注明“来源:XXX(非小桔灯网)”的作品,均转载自其它媒体,转载目的在于传递更多信息,并不代表本网赞同其观点和对其真实性负责。其版权归原作者所有,如有侵权请联系删除。
3、所有再转载者需自行获得原作者授权并注明来源。

刚表态过的朋友 (0 人)

发表评论

最新评论

引用 小桔灯网 2022-4-24 08:29
世事无常

查看全部评论(1)

关闭

官方推荐 上一条 /3 下一条

客服中心 搜索 洽谈合作
返回顶部