立即注册找回密码

QQ登录

只需一步,快速开始

微信登录

微信扫一扫,快速登录

搜索
小桔灯网 门户 资讯中心 疾控防疫 查看内容

全球沙眼衣原体感染防控现状及我国防控的重要手段

2022-4-14 10:39| 编辑: 沙糖桔| 查看: 11848| 评论: 1|来源: 世硕新语

摘要: 全球许多国家对沙眼衣原体感染的综合防治给予了高度重视
引言

沙眼衣原体(Chlamydia trachomatis ,CT)是目前世界范围内引起性传播感染最常见的病原体,其感染不仅会引起一系列泌尿系统疾病及相关并发症,且会增加艾滋病传播和发生宫颈癌的风险。2022年2月的《自然》子刊上,发表了一篇由德国团队通过体外模拟生命功能的类器官,发现了HPV和沙眼衣原体共感染的致癌分子机制,再次凸显了沙眼衣原体感染的潜在危害。目前,约2/3的CT感染者无症状,但感染可持续存在,且症状的隐匿性更增加了人群中传播风险。因此,全球许多国家对沙眼衣原体感染的综合防治给予了高度重视,英国、美国和澳大利亚等多国均制定了一系列政策,用于控制生殖道沙眼衣原体感染。

2021年WHO发布的最新《HIV, 肝炎和性传播疾病的全球进展报告》中显示,全球每年新发约3.74亿性传播感染病例,其中沙眼衣原体为1.28亿左右。全球15-49岁女性和男性人群CT感染的平均患病率分别为3.8%和2.7%。但由于新冠疫情所致,可能存在许多未上报的数据。

各国防控现状






























01
美国

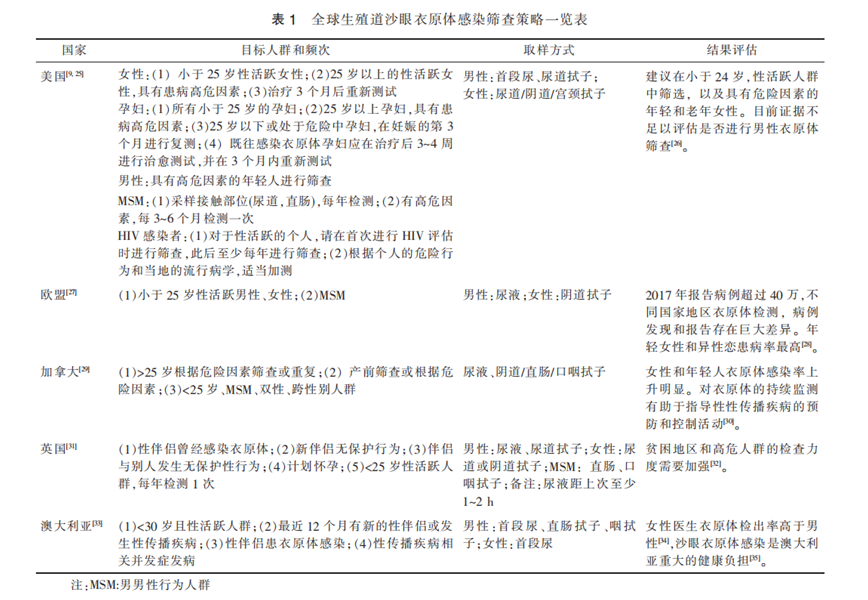
美国CDC自1993年起推荐对25岁以下性活跃女性开展常规筛查,随着筛查覆盖面扩大及检测方法更加敏感(指用核酸检测替代传统方法),CT感染率持续增长。2018年CT报告发病率为539.9/10万,2/3的病例年龄为15-24岁,非洲裔美国人感染率高于其他种族,男女性别比接近1:2,提示女性病例的性伴没有得到及时检测和诊断。较2014年相比,2018年女性发病率增加11.8%,男性发病率增加37.8%,可能与男性中传播增加、尿液样本核酸检测普及带来检测量上升有关。

02
加拿大

自2008年以来,加拿大的CT感染人数在不同性别和年龄组人群均呈现逐年上升趋势。2018年CT报告发病率为345.7/10万,较2008年上升39%,60%的病例为女性,76%为15-29岁。近5年来,男性中CT感染率增长更加迅速,性别差异在缩小。

03
英国

英国于2003年提出全国衣原体筛查项目(NCSP),2008年全面建立,建议25岁以下性活跃人群每年或更换伴侣时进行CT检测,并要求初级保健和性健康门诊对就诊的性活跃年轻人进行CT筛查。从2013年起,地方政府将衣原体诊断率纳人公共卫生考核指标。据统计,2013年英国15-24岁人群的衣原体筛查覆盖率为25%,检测阳性率为8.1%。

04
澳大利亚

澳大利亚推荐所有30岁以下性活跃的年轻人每年进行CT检测,并推荐性工作者定期进行检测。2017年报告发病率为416.810万,较2015年增长13%,其中男性增幅(25%)大于女性(4%),性别差异在缩小。


05
其它地区

亚洲国家尚未开展CT筛查项目,有关CT感染的研究报道也较少。非洲诸国的相关数据也较少,且差异较大。



目前全球有相关筛查防控政策的国家如下所示:


我国沙眼衣原体感染相关数据






























在我国,生殖道沙眼衣原体感染尚未纳入法定报告的传染病,同时由于在新冠疫情之前,我国的PCR实验室较少,绝大部分地区检测沙眼衣原体用的是敏感性较低的免疫快检法,因此可能存在诸多漏报。

我国性病监测点2019年报告发病率为55.32/10万,较2018年增长9.98%。女性发病率高于男性。CT报告发病率上升可能与检测量增加、更敏感的核酸检测方法应用增加等因素有关。一项调查显示,全国105个监测点的医疗机构中开展CT核酸检测的比例由2008年的10.59%增加到了2017年的23.4%。我国的CT感染报告发病率远远低于英美等国家。其原因主要是与我国对CT感染的认识相对不足,通过筛查/检测发现CT感染的力度不够和目前检测条件相对较差。因此,CT感染的发病情况在我国的真实情况还有待进一步揭示。

为了探索我国生殖道沙眼衣原体感染防治策略措施及其实施,中国CDC性病控制中心于2016年在深圳市启动了沙眼衣原体感染综合防治试点项目。例如,深圳市南山区已经将生殖道沙眼衣原体感染筛查纳入到当地的“民生大礼包”,2017年开始从南山区开展筛查服务,2018年起逐渐扩大到其他区。截至2019年底,已经筛查492470人次,并及时治疗31995例发现的感染者,人群筛查不仅阻止了感染者的继续传播,而且有效预防了感染带来的不良结局。

几年下来,整个深圳市的数据显示,沙眼衣原体感染检出阳性率在皮肤性病科、泌尿外科门诊较高,约为7-13%左右,不孕不育门诊约7%左右,在妇科门诊、婚前及孕前健康检查人群约2-5%。北京协和医院团队在2021年12月发表的一篇研究显示2013—2018年北京协和医院CT阳性率约8.43%(PCR法检测)。江苏省疾控中心团队2021年11月在《Medicine (Baltimore)》上发表了一篇研究显示,中国江苏省性病和妇科门诊的女性CT感染率很高,高达16.6%(n=2664,来源于江苏15家医疗单位)。华西二院团队2022 年 3 月发表的一篇研究显示,成都地区CT阳性率约4.99%(n=3225,妇科门诊)。

随着更多研究揭示我国不同人群中的CT感染流行状况,我国政府对CT感染的预防与控制将越发重视。我国预防和控制CT感染的主要策略包括:

01

广泛开展有关CT感染防治的大众宣传、健康教育和咨询服务,不断提高人们对CT感染及其危害的认识和防范意识;

02

对目标人群开展高危行为干预和推广使用安全套,预防CT感染的传播;

03

开展CT感染的主动筛查,早期发现感染者和提供及时有效的治疗。为了这些策略的有效实施,有必要提供相应的组织与保障,以及必要的督导。

参考文献

1. 杜鹃等. 2013—2018年北京协和医院4种常见性传播疾病病原体检出情况. 协和医学杂志. 2021,12(04).

2. Haiyang Hu,etal. High prevalence of Chlamydia trachomatis infection among women attending STD and gynecology clinics in Jiangsu province, China .Medicine (Baltimore). 2021 Nov 19; 100(46): e27599.

3. Ting Liu,etal. Analysis of Ureaplasma urealyticum, Chlamydia trachomatis, Mycoplasma genitalium and Neisseria gonorrhoeae infections among obstetrics and gynecological outpatients in southwest China: a retrospective study. BMC Infect Dis. 2022; 22: 283.

4. 李婧等.全球生殖道沙眼衣原体感染的流行状况.国际流行病学传染病学杂志2020年10月第47卷第5期 

5. 赵依楠,姜婷婷,陈祥生.部分国家生殖道沙眼衣原体感染防治研究项目的实施进展.国际流行病学传染病学杂志2020年10月第47卷第5期 

6. 李畅畅等.生殖道沙眼衣原体感染的检测方法与筛查策略.国际流行病学传染病学杂志2020年10月第47卷第5期 

7. 陈祥生,蔡于茂,罗珍胄.努力提高人群生殖健康水平加快小康社会建设步伐-我国生殖道沙眼衣原体感染防治有进展.国际流行病学传染病学杂志2020年10月第47卷第5期 




声明:
1、凡本网注明“来源:小桔灯网”的所有作品,均为本网合法拥有版权或有权使用的作品,转载需联系授权。
2、凡本网注明“来源:XXX(非小桔灯网)”的作品,均转载自其它媒体,转载目的在于传递更多信息,并不代表本网赞同其观点和对其真实性负责。其版权归原作者所有,如有侵权请联系删除。
3、所有再转载者需自行获得原作者授权并注明来源。
发表评论

最新评论

引用 小飞象和小蜜蜂 2022-5-16 17:42
上海速创诊断产品有限公司提供如下产品:
< a href=" ">全自动恒温核酸扩增分析仪MA3000</ a>
< a href="http://www.igenetec.com/SearchOptimization/bainian.html">白色念珠菌核酸检测试剂盒</ a>
< a href="http://www.igenetec.com/SearchOptimization/evca.html">肠道病毒EV_EV71_CA16核酸检测试剂盒</ a>
< a href="http://www.igenetec.com/SearchOptimization/a6a10.html">柯萨奇病毒A6A10核酸检测试剂盒</ a>
< a href="http://www.igenetec.com/SearchOptimization/shamenshijun.html">沙门氏菌和志贺氏菌核酸检测试剂盒</ a>
< a href="http://www.igenetec.com/SearchOptimization/shayan.html">沙眼衣原体淋球菌解脲脲原体核酸检测试剂盒</ a>

查看全部评论(1)

关闭

官方推荐 上一条 /3 下一条

客服中心 搜索 洽谈合作
返回顶部