立即注册找回密码

QQ登录

只需一步,快速开始

微信登录

微信扫一扫,快速登录

搜索
小桔灯网 门户 资讯中心 政策解读 查看内容

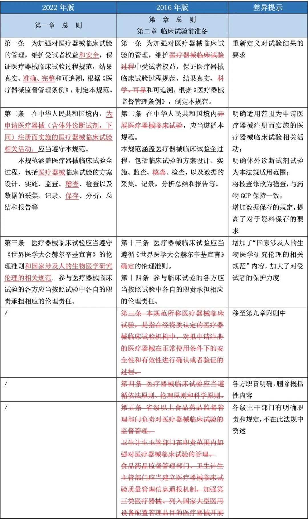
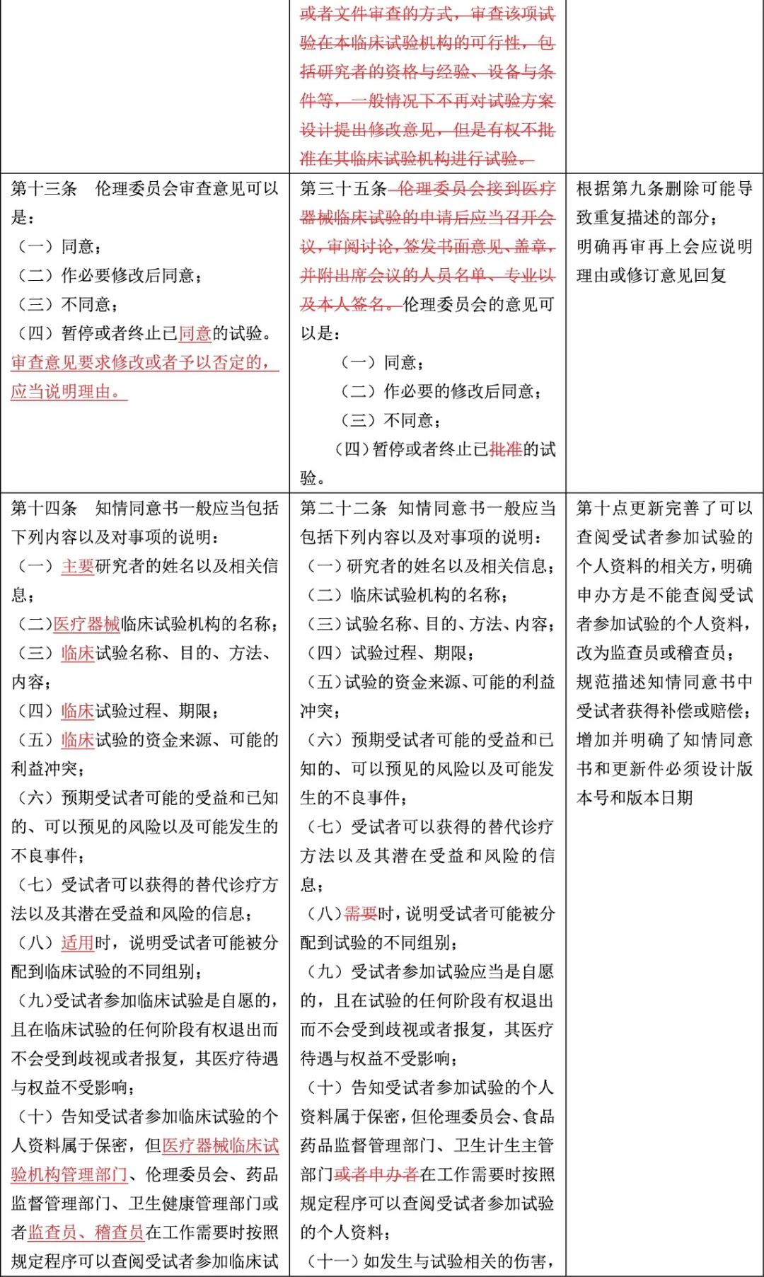
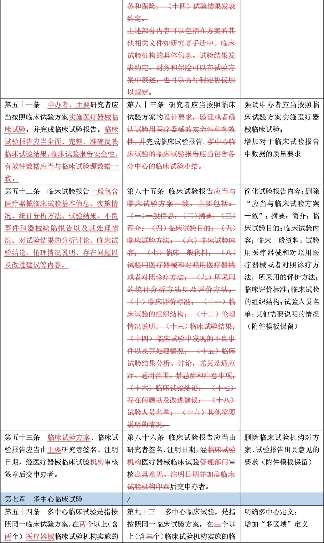
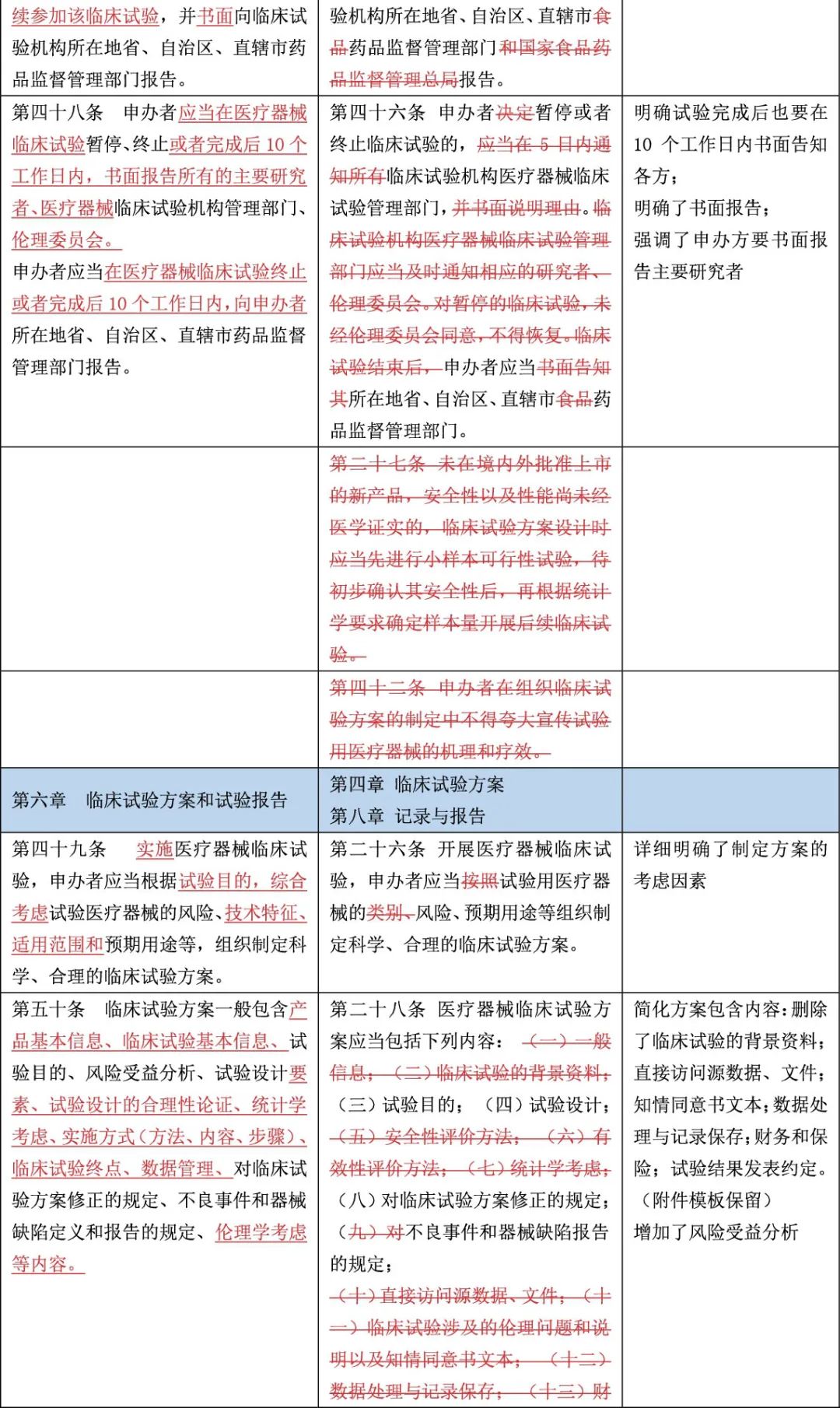
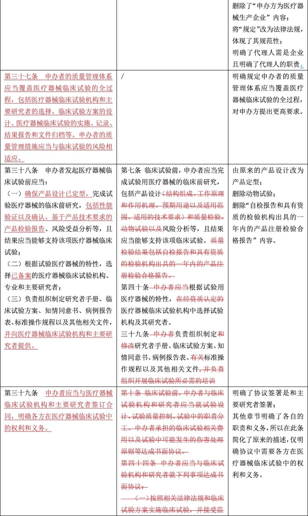
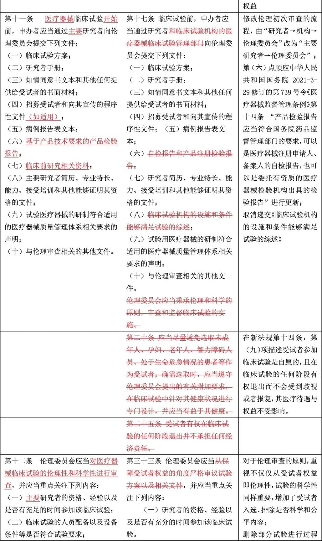
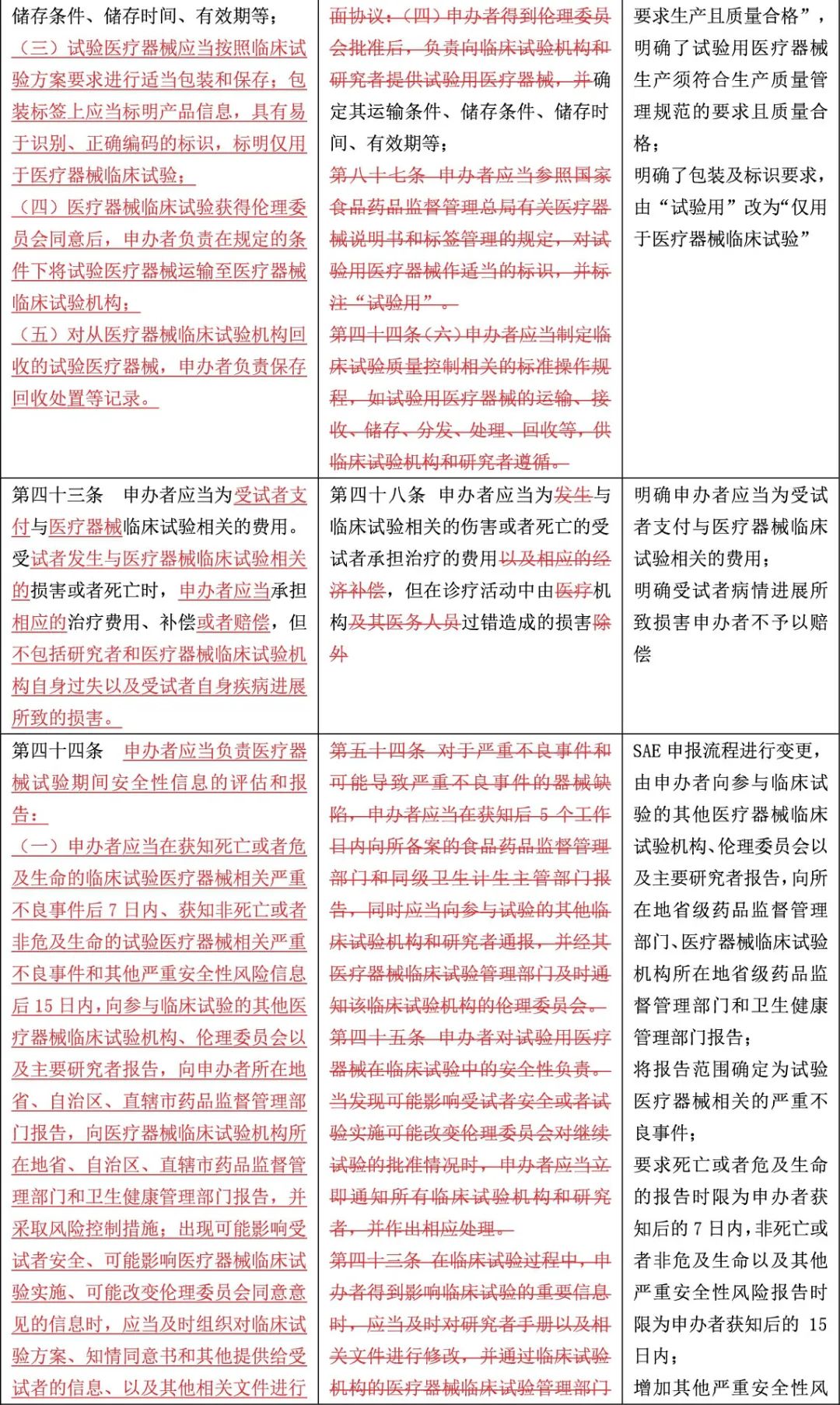
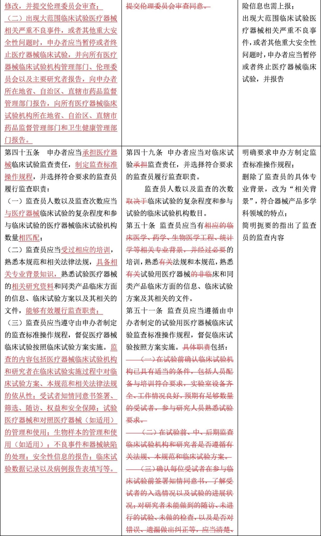
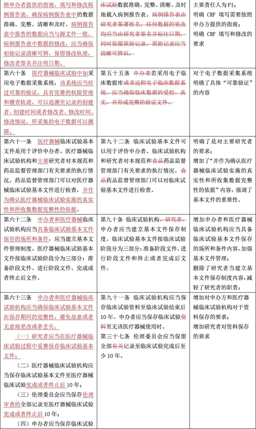
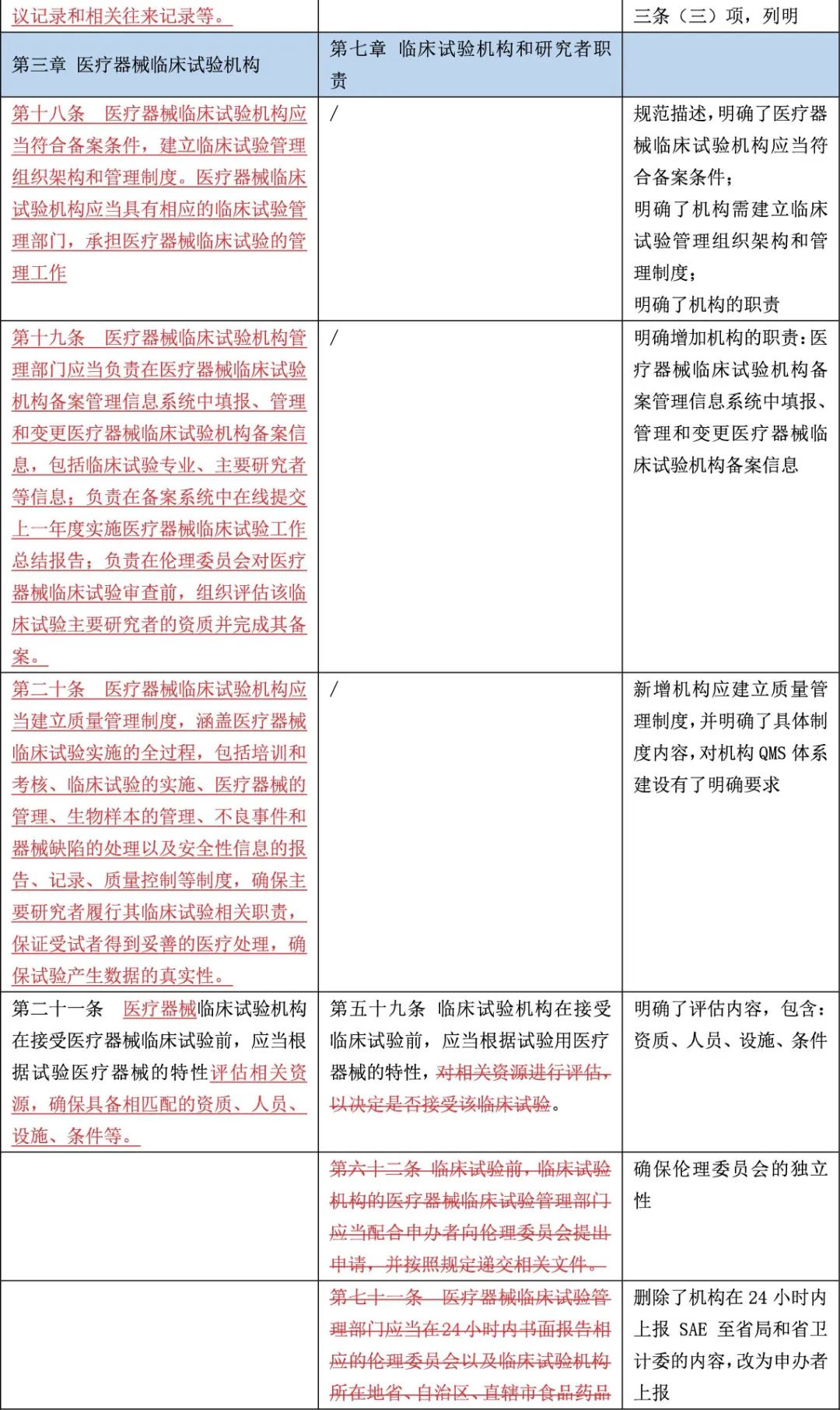
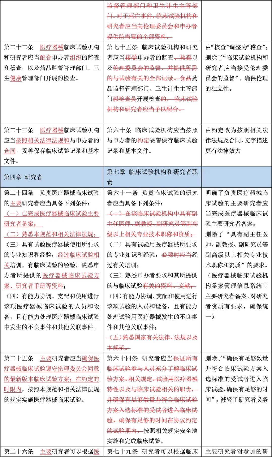
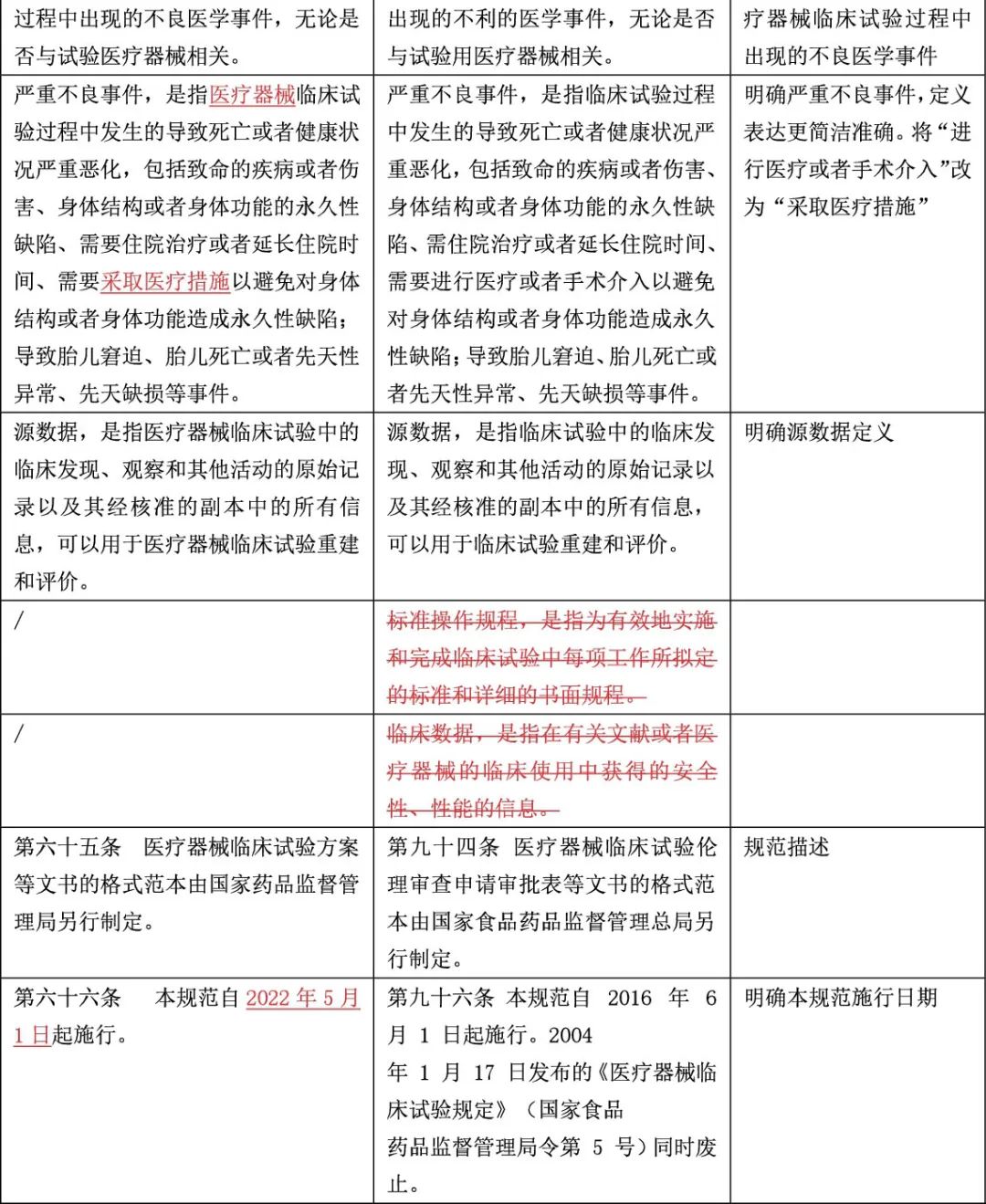
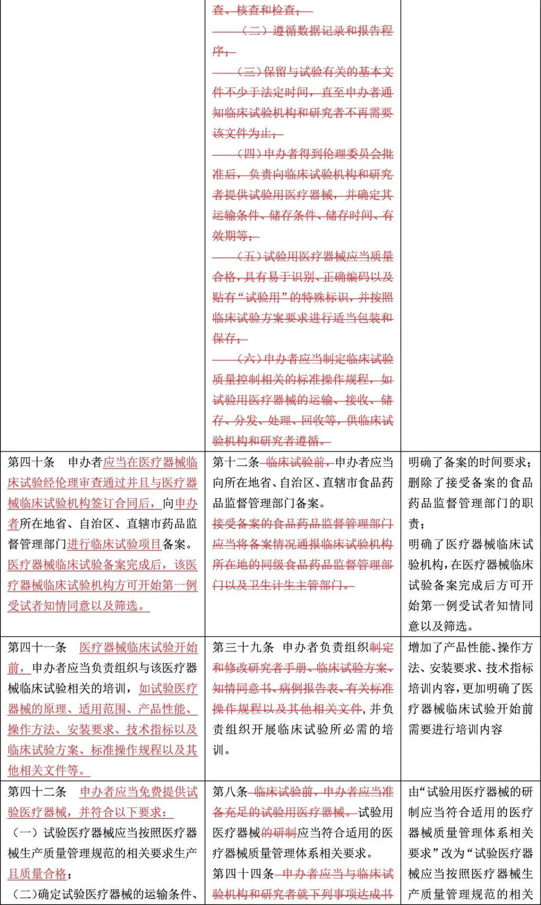
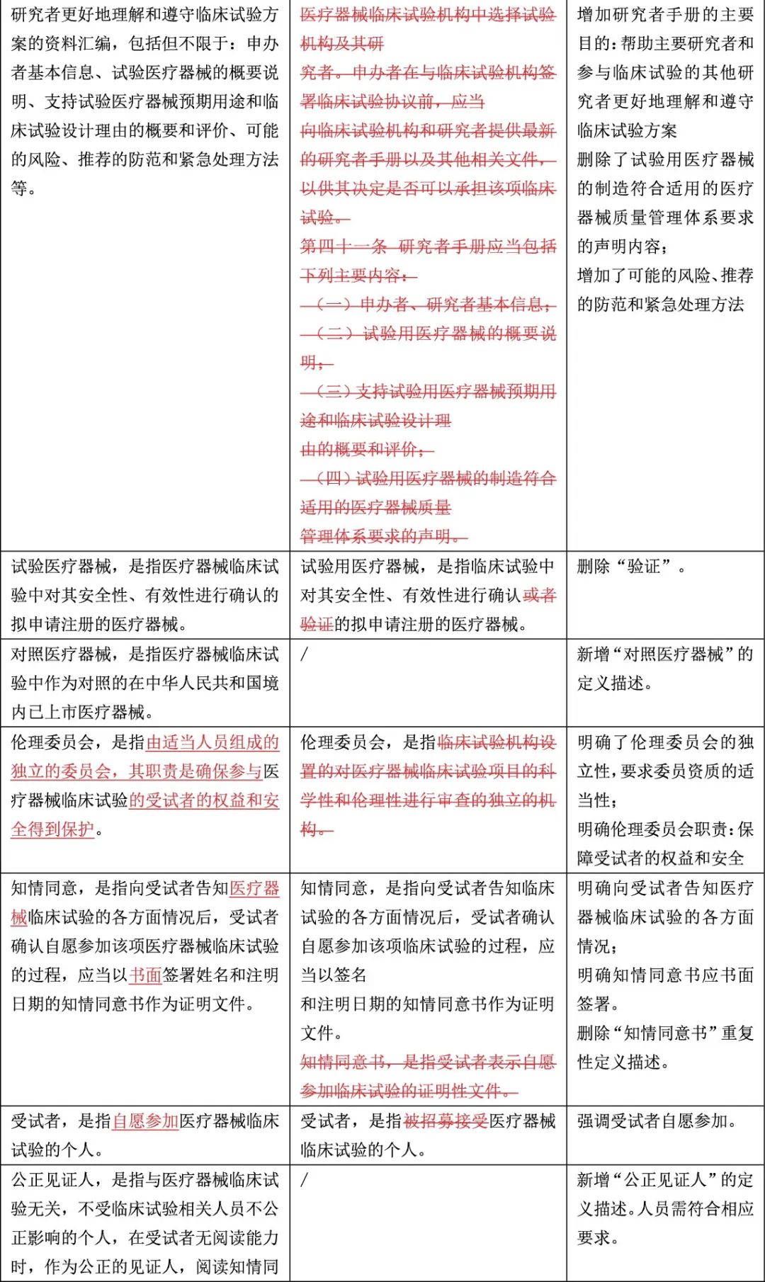
《医疗器械临床试验质量管理规范》新旧法规逐条对比与差异提示

2022-4-3 00:35| 编辑: 小桔灯网| 查看: 11673| 评论: 0|来源: 泰格捷通

摘要: 前日,国家药监局 国家卫生健康委发布了《医疗器械临床试验质量管理规范》(2022年第28号),并于同日发布了官方解读。泰格捷通已开展自学,现将以下逐条对比和差异提示分享给各位参考。另外,4月中旬泰格捷通会开播 ...


前日,国家药监局 国家卫生健康委发布了《医疗器械临床试验质量管理规范》(2022年第28号),并于同日发布了官方解读。泰格捷通已开展自学,现将以下逐条对比和差异提示分享给各位参考。

另外,4月中旬泰格捷通会开播相关线上课程,期待与大家交流!



《医疗器械临床试验质量管理规范》新旧法规逐条对比与差异提示



声明:
1、凡本网注明“来源:小桔灯网”的所有作品,均为本网合法拥有版权或有权使用的作品,转载需联系授权。
2、凡本网注明“来源:XXX(非小桔灯网)”的作品,均转载自其它媒体,转载目的在于传递更多信息,并不代表本网赞同其观点和对其真实性负责。其版权归原作者所有,如有侵权请联系删除。
3、所有再转载者需自行获得原作者授权并注明来源。

最新评论

关闭

官方推荐 上一条 /3 下一条

客服中心 搜索 洽谈合作
返回顶部