立即注册找回密码

QQ登录

只需一步,快速开始

微信登录

微信扫一扫,快速登录

搜索
小桔灯网 门户 资讯中心 杂侃天下 查看内容

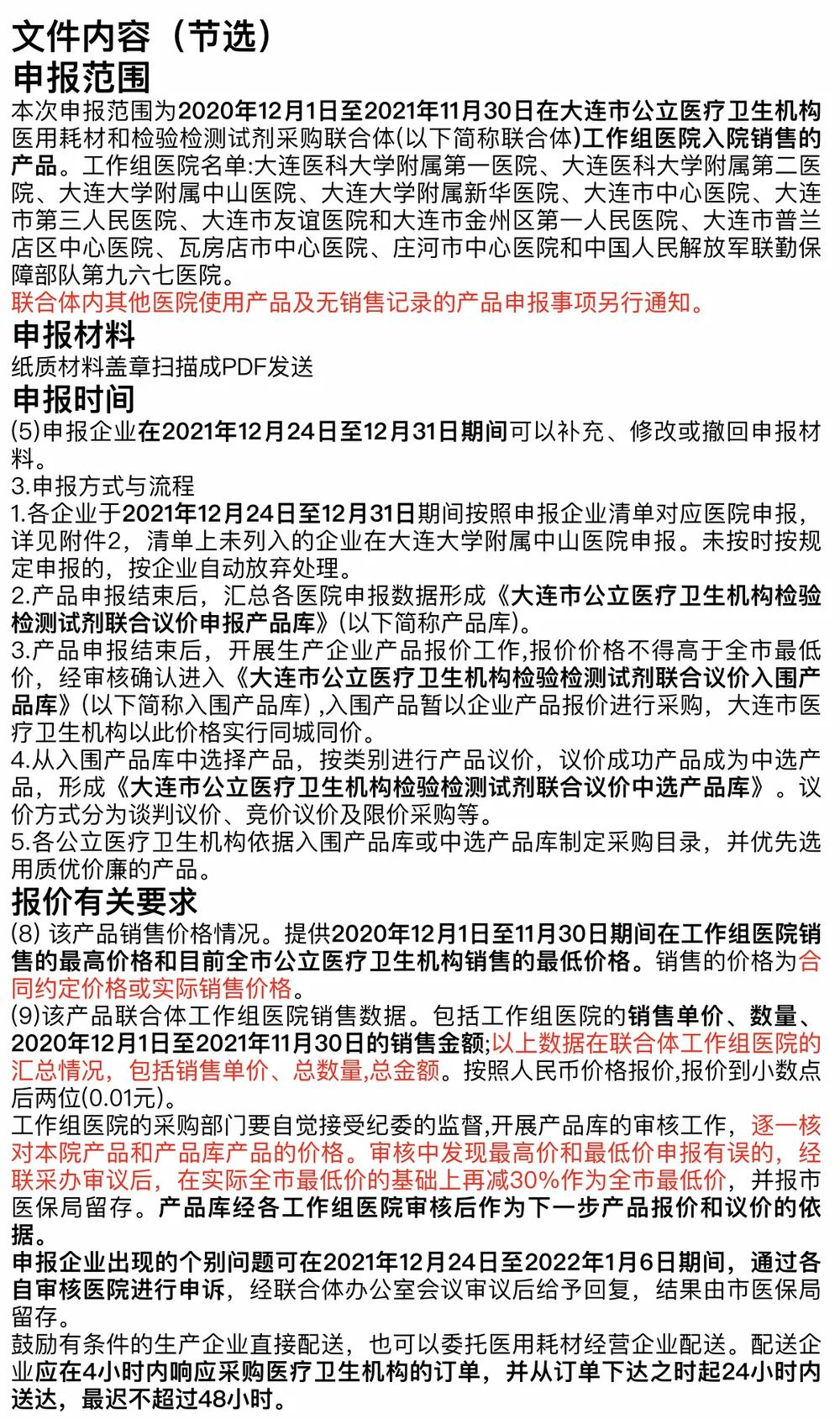
【辽宁】大连市联合议价要点分析

2022-1-4 17:50| 编辑: 沙糖桔| 查看: 2793| 评论: 0|来源: 体外诊断试剂招标马姑娘

摘要: 带量采购最核心的就最低价格+集中采购——中标者的价格降到最低。当降价成为趋势,利润逐渐下降,现在只要出来一个省市标的报道,都是感觉天都要塌下来了。本月大连市医保局发布《大连市公立医疗卫生机构医用耗材联 ...

带量采购最核心的就最低价格+集中采购——中标者的价格降到最低。当降价成为趋势,利润逐渐下降,现在只要出来一个省市标的报道,都是感觉天都要塌下来了。


本月大连市医保局发布《大连市公立医疗卫生机构医用耗材联合议价实施方案的通知》,引起一片哗然。


舆论的导向作用实在太大了,所以马姑娘想简单阐述说明一下这个标的关键要点。其实并没有那么骇人听闻,也并不是危言耸听。



马姑娘说一说:

  

1. 关于申报资格。如果在12家工作组医院没有销售,无法提供发票,是没有资格参加这次大连市的联合议价的,这一点大家要明白。所以这次议价的品种非常有限,非常少,只是针对做过这12家医院,有销售记录的试剂厂家。


2. 没有资格参与怎么办?不用恐慌,以前在其他医院该怎么卖还是怎么卖,可以就等后期再进行增补,预计明年很快就要开始了,因为现在年前肯定可以议完在12家工作组医院有销售记录的这一批。但值得注意的是,就算后期进行增补了,恐怕也会优先考虑在大连公立医院有销售,也就是有卖过,可以提供有效发票进行证明的产品。大连这个市场,在以往锦州葫芦岛或者辽阳市标,都是非常重视医院实际的销售记录,在发票的基础上议价。


3. 关于同城同价。听了非常恐慌对吧,其实地级市招标议价都是这样,一旦中标就按中标价格执行,中标多少价格就按多少价格,这很正常。这次议价采集的是工作组医院最高价及全市公立医院最低价,大家都知道发票的价格都是比较低的,所以能进入这批申报也未免是一个好事,起码对于能申报的企业来说,他采集到的产品规格受影响是非常大的,全市都要全面降价。


4. 关于入围价与中选价。入围价不得高于全市最低价,如果高于最低价,则报价失败,也就无法入围,如果同意,便可同城同价;专家组按类别进行产品议价,议价成功便是中选价,议价常见的办法就是直接给厂家打个折,接受就中选,不接受就给出理由说服专家组,说服不了就淘汰。


5. 关于入围与中选。先说入围,如果没中选有入围,只要是入围产品,就可以全市同一个价格销售;中选的话肯定是最有利的,中选库比入围库还更高一层次,彰显产品质量更好,降价力度更大。能在这12家工作组医院销售的产品,如果后期议价中选,那无疑也是非常有利的,所以利弊共存。在这两年期间,不仅稳定了在这12家医院供货地位,而且还更有利于在全市其他医院推进中选产品,毕竟这是医保局遴选出来的第一批优质优廉的产品。


小结:

  

市标年年有,联合议价这样的方式确实是会导至价格比较低,因为专家评审这样的方式是主观性比较强的,降价力度比较大,没有回旋的余地,而且前期招标机构有做摸底调研,只认发票,只认医院采购记录,所以一旦哪里出了差错就会导至整个品规的价格拉低,但如果没有销售也不用太过于担心,只要你的产品有市场有需求,备案增补也不是什么大问题,一步一步去把工作做好就行了。现在医保局比较重视的是临床的实际的需求,确实是临床急需的,有销售的,医院局不可能不让你卖了,他们会针对这部分的产品出台相应的政策,完全不用过于担心。 


由大连市标,联想到一些关于发票的启示



  • 四川省标:十家三甲医院发票即可挂网

  • 河南省标:三家医院的采购订单即可全省挂网,即提供发票记录和出库单等

  • 河北省标: 审核的话,需要上传含有价格的医院供货发票

  • 广东联盟:医院上传发票,作为联盟限价参考的一部分(现在好像不搞了)

  • 吉林省标:2020年增补,必须提供医院的采购合同价格

  • 江西省标: 报价时主动申报三级医疗机构最低实际采购价格,上传发票;挂网后设置红黄绿参考线提示,有三级医院价格必须上报,作为黄线价格范围,以供医院议价参考

  • 江苏省标:十家三甲医院发票即可全省挂网

  • 湖南多地市标:只申报有销售记录的产品


很多省份在开展省市招采项目时,都逐步开始重视发票的存在,特别是当地三甲医院的实际销售记录。就算量不大,起码也要有销售过,不然就进不了那个门槛,拒人于千里之外。当然发票一定要真实有效,不可虚开,不然必将纳入招采失信名单。


图:医药价格和招采失信事项目录清单


最后一点就是,厂家常常与渠道接触不密切,代理商在做什么医院,卖了什么价格,有多少销量,厂家真的清楚吗?不清楚的话是不是要建立一些数据分析系统,供应链系统等,早早的把这些数据理清。比如医院销量分析、各品类销量分析、市场占用率等等,希望我的一点点想法能给大家一点点启示。



声明:
1、凡本网注明“来源:小桔灯网”的所有作品,均为本网合法拥有版权或有权使用的作品,转载需联系授权。
2、凡本网注明“来源:XXX(非小桔灯网)”的作品,均转载自其它媒体,转载目的在于传递更多信息,并不代表本网赞同其观点和对其真实性负责。其版权归原作者所有,如有侵权请联系删除。
3、所有再转载者需自行获得原作者授权并注明来源。

最新评论

关闭

官方推荐 上一条 /3 下一条

客服中心 搜索 洽谈合作
返回顶部