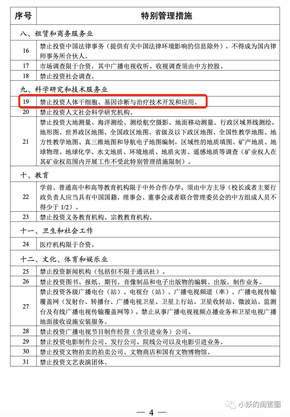
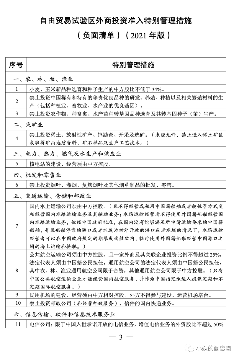
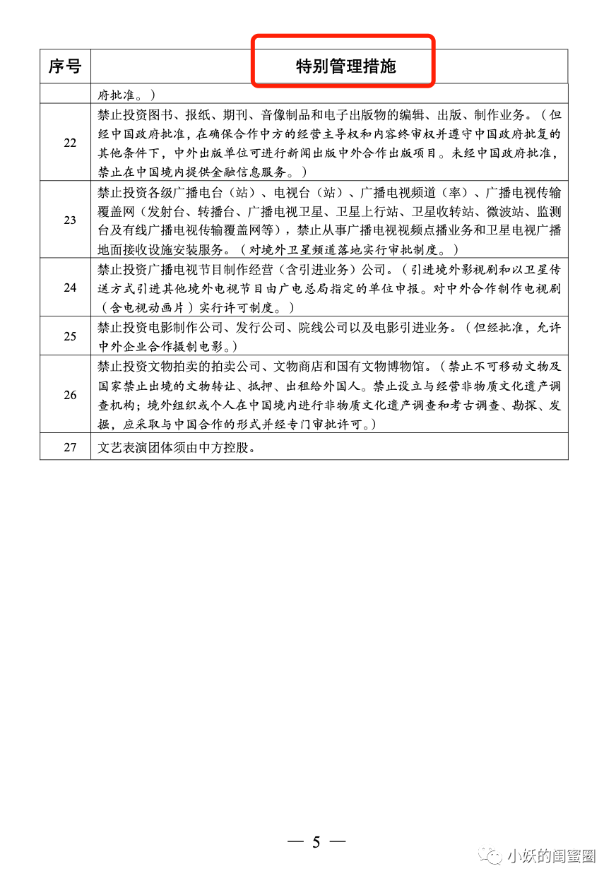
2021年12月27日,国家发展和改革委员会和商务部共同发布了第47号、第48号令,该令经党中央、国务院同意,由国家发展和改革委员会主任何立峰、商务部部长王文涛署名发布:“《外商投资准入特别管理措施(负面清单)(2021年版)》、《自由贸易试验区外商投资准入特别管理措施(负面清单)(2021年版)》自2022年1月1日起施行。第47号、48号令指出,禁止外商投资“人体干细胞、基因诊断与治疗技术开发和应用”,“医疗机构限于合资”,以下为两个号令的具体内容。











|
声明:
1、凡本网注明“来源:小桔灯网”的所有作品,均为本网合法拥有版权或有权使用的作品,转载需联系授权。
2、凡本网注明“来源:XXX(非小桔灯网)”的作品,均转载自其它媒体,转载目的在于传递更多信息,并不代表本网赞同其观点和对其真实性负责。其版权归原作者所有,如有侵权请联系删除。
3、所有再转载者需自行获得原作者授权并注明来源。