立即注册找回密码

QQ登录

只需一步,快速开始

微信登录

微信扫一扫,快速登录

搜索
小桔灯网 门户 资讯中心 杂侃天下 查看内容

尚能饭否?生物标志物再入「用武之地」

2021-12-9 09:43| 编辑: 沙糖桔| 查看: 3467| 评论: 0|来源: 药渡 | 作者:滴水司南

摘要: 当前,严重威胁人类生命的疾病非恶性肿瘤莫属,我国肿瘤患者人数居全球之首,死亡率和发病率持续走高,很多人谈癌色变,抗肿瘤疾病领域的药物研发理所当然成为当前药物研发最热门的领域,也给生物标志物提供了"英 ...


当前,严重威胁人类生命的疾病非恶性肿瘤莫属,我国肿瘤患者人数居全球之首,死亡率和发病率持续走高,很多人谈癌色变,抗肿瘤疾病领域的药物研发理所当然成为当前药物研发最热门的领域,也给生物标志物提供了"英雄用武"之地。之前,我国尚未有专门的生物标志物在抗肿瘤药物临床研发中应用的技术指导原则,但生物标志物在抗肿瘤药物研发中的价值日益凸显,已逐步成为抗肿瘤药物研发过程中极为重要的一种研发工具。



2021年12月7日,国家药品监督管理局药品审评中心官网正式发布《生物标志物在抗肿瘤药物临床研发中应用的技术指导原则》(成文时间2021年12月6日),自发布之日起施行,此指南为进一步提高我国抗肿瘤新药研究水平,合理应用生物标志物指导抗肿瘤药物的临床研发,本文为大家梳理了本指导原则中抗肿瘤药物临床研发中生物标志物的应用内容并结合自己的解读与大家分享,如有不妥,恳请大家提出宝贵意见。



#01

生物标志物如何助力抗肿瘤药物研发?


生物标志物不仅在临床实践中广泛运用,在抗肿瘤药物研发中的价值也日益凸显,已逐步成为抗肿瘤药物研发过程中极为重要的,甚至是必不可少的一种研发工具。肿瘤的形成和发展源于大量的基因变异,一般情况每一类肿瘤疾病往往都具有多个数量级的基因变异,肿瘤患者不仅广泛存在着个体异质性,而且在每个个体的肿瘤组织中也普遍存在内部差异,因此需要通过生物标志物来区分和确定对药物具有不同响应的个体。何为生物标志物?有哪些特性呢?


生物标志物定义:生物标志物通常是指能被客观测量和评价,反映生理或病理过程,以及对暴露或治疗干预措施产生生物学效应的指标。


生物标志物具备物质性和计量性:

(1) 物质性:生物标志物通常是由肿瘤细胞或非肿瘤细胞产生的、反映体内肿瘤细胞或非肿瘤细胞存在和变化的生物学物质。


(2) 计量性:生物标志物是可以计量的。这种计量的变化紧密地与人体的生理条件,疾病发生和发展,健康状态等相关。可包括基因变异、蛋白受体异常表达或血液成分的变化等。



#02

六大类生物标志物:定义与应用示例


当前,国内抗肿瘤疾病领域的药物研发进入了快车道,大多数药企从生物标志物为立足点的转化医学研发模式寻找机遇,逐渐做成具有全球影响力的创新药。需注意的是对于本指导原则尚未涵盖的生物标志物应用的考虑,CDE希望申请人与监管部门及时沟通交流,共同提高临床试验研发的效率和成功率。


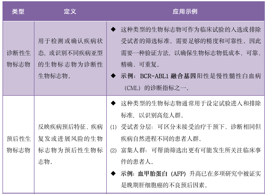
当前根据生物标志物功能特点的不同,可将与药物研发相关的生物标志物分为以下6种类型,常见生物标志物在抗肿瘤药物临床中应用见下表:





参考文献

[1] www.cde.org.cn、cphi、吴家睿老师等文献

专栏作者:滴水司南


生物医药高级工程师、执业药师,自媒体时代的药政法规搬运工,坚定终身学习的目标,坚持学用结合,努力做到知行合一。


声明:
1、凡本网注明“来源:小桔灯网”的所有作品,均为本网合法拥有版权或有权使用的作品,转载需联系授权。
2、凡本网注明“来源:XXX(非小桔灯网)”的作品,均转载自其它媒体,转载目的在于传递更多信息,并不代表本网赞同其观点和对其真实性负责。其版权归原作者所有,如有侵权请联系删除。
3、所有再转载者需自行获得原作者授权并注明来源。

最新评论

关闭

官方推荐 上一条 /3 下一条

客服中心 搜索 洽谈合作
返回顶部