立即注册找回密码

QQ登录

只需一步,快速开始

微信登录

微信扫一扫,快速登录

搜索
小桔灯网 门户 资讯中心 法规政策 查看内容

官方明确规定:棉签、棉球、输液贴不按医疗废物管理!

2021-12-4 12:02| 编辑: 小桔灯网| 查看: 5310| 评论: 0|来源: 临床检验医学

摘要: 导语:时隔 18 年,医疗废物分类目录的再次修订!近日,国家卫健委印发《医疗废物分类目录(2021 年版)》(以下简称《目录(2021 年版)》)。这是时隔 18 年,医疗废物分类目录的再次修订。图源:医政医管局目录为 ...


导语:时隔 18 年,医疗废物分类目录的再次修订!


近日,国家卫健委印发《医疗废物分类目录(2021 年版)》(以下简称《目录(2021 年版)》)。这是时隔 18 年,医疗废物分类目录的再次修订。


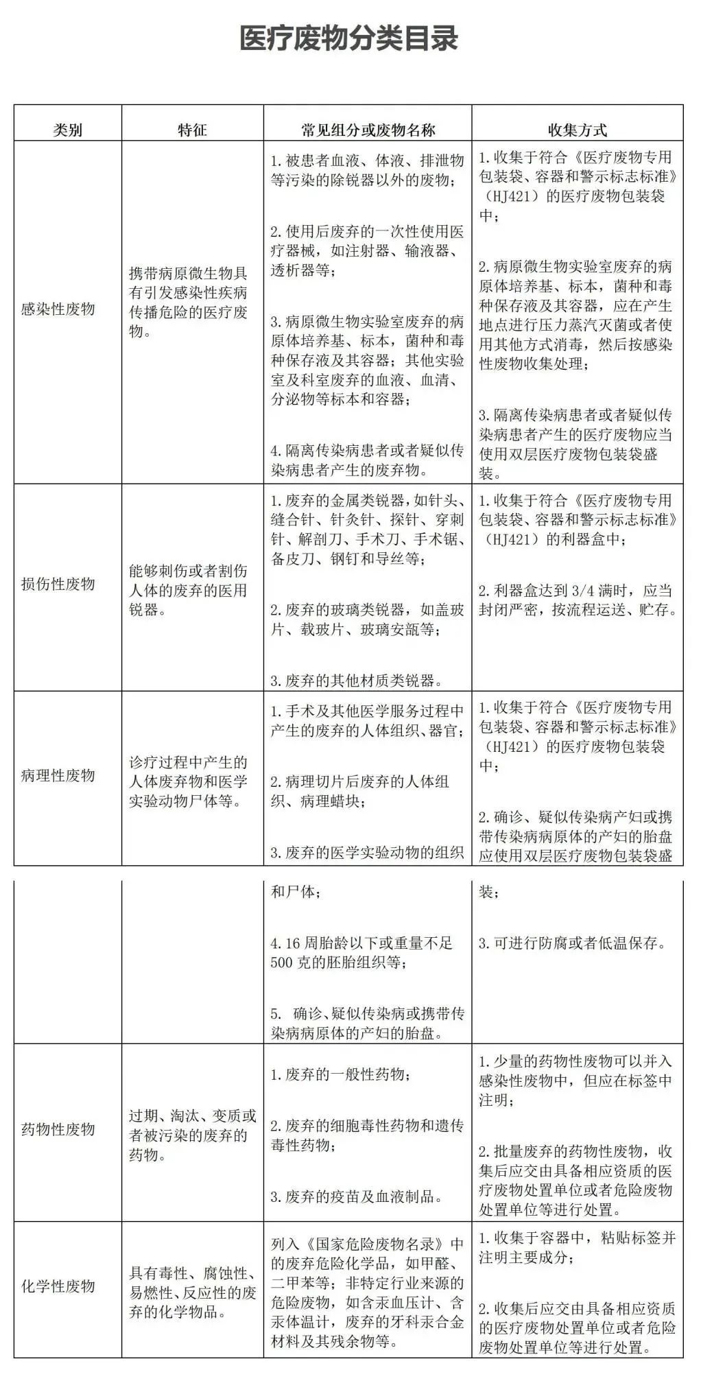
图源:医政医管局


目录为何要修订?


早在 2003 年,原卫生部、原国家环保总局出台了《医疗废物分类目录》。


实施十几年来,我国医疗废物管理面临着新形势新变化,在实际工作中遇到一些问题需要厘清。


特别是新修订的《中华人民共和国固体废物污染环境防治法》规定「医疗废物按照国家危险废物名录管理」,生态环境部等 5 部门联合印发的《国家危险废物名录(2021 年版)》规定「医疗废物分类按照《医疗废物分类目录》执行」,这些都对修订 2003 年版的目录提出了要求。


医疗废物管理有何改变?


1. 棉签、棉球、输液贴,不按照医疗废物管理


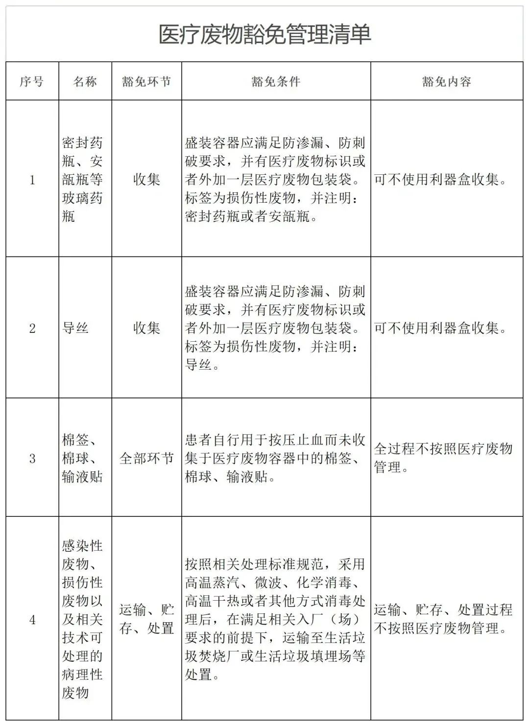
《目录(2021 年版)》规定了一些无风险或风险较低的医疗废物,在满足相应条件时可以按照豁免内容的规定实行豁免管理。


其中,患者自行用于按压止血而未收集于医疗废物容器中的棉签、棉球、输液贴,全过程不按照医疗废物管理。


密封药瓶、安瓿瓶等玻璃药瓶可不使用利器盒收集。


图源:国家卫健委官网


说明:本附表收录的豁免清单为符合医疗废物定义、但无风险或者风险较低,在满足相关条件时,在部分环节或全部环节可不按医疗废物进行管理的废弃物。


2. 医疗废物的盛装方法和收集有新要求


《目录(2021 年版)》对感染性废物、损伤性废物、病理性废物、药物性废物及化学性废物五类常见组分或废物名称进行了归类与细化,新增了收集方式,进一步明确了医疗废物的盛装方法和收集管理要求。


例如,规定了被污染的除锐器以外的废物均属于感染性废物;16 周胎龄以下或重量不足 500 克的胚胎组织属于病理性废物;明确了病原微生物实验室废弃标本的处理方法等。


此外,还补充说明了一些常见的废弃物不属于医疗废物,例如盛装消毒剂、透析液的空容器等。


图源:国家卫健委官网


说明:因以下废弃物不属于医疗废物,故未列入此表中。


如:非传染病区使用或者未用于传染病患者、疑似传染病患者以及采取隔离措施的其他患者的输液瓶(袋),盛装消毒剂、透析液的空容器,一次性医用外包装物,废弃的中草药与中草药煎制后的残渣;


盛装药物的药杯,尿杯,纸巾、湿巾、尿不湿、卫生巾、护理垫等一次性卫生用品,医用织物以及使用后的大、小便器等。


居民日常生活中废弃的一次性口罩不属于医疗废物。



声明:
1、凡本网注明“来源:小桔灯网”的所有作品,均为本网合法拥有版权或有权使用的作品,转载需联系授权。
2、凡本网注明“来源:XXX(非小桔灯网)”的作品,均转载自其它媒体,转载目的在于传递更多信息,并不代表本网赞同其观点和对其真实性负责。其版权归原作者所有,如有侵权请联系删除。
3、所有再转载者需自行获得原作者授权并注明来源。

最新评论

关闭

官方推荐 上一条 /3 下一条

客服中心 搜索 洽谈合作
返回顶部