立即注册找回密码

QQ登录

只需一步,快速开始

微信登录

微信扫一扫,快速登录

搜索
小桔灯网 门户 资讯中心 政策解读 查看内容

官方解读 | 注册质量体系核查与生产许可检查有什么区别?

2021-11-24 17:18| 编辑: 沙糖桔| 查看: 4889| 评论: 0|来源: 上海药监

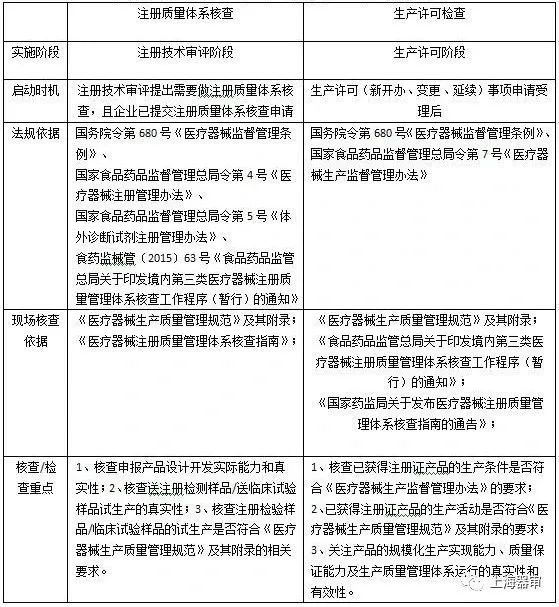
摘要: 问:注册质量体系核查与生产许可检查有什么区别?答:注册质量体系核查最重要的是核实企业申报注册产品的设计开发实际能力、注册检测/临床试验样品试生产的真实性,以及样品的设计转化是否符合医疗器械生产质量管理 ...


问:注册质量体系核查与生产许可检查有什么区别?

答:注册质量体系核查最重要的是核实企业申报注册产品的设计开发实际能力、注册检测/临床试验样品试生产的真实性,以及样品的设计转化是否符合医疗器械生产质量管理规范的要求。生产许可检查是对企业已获得注册证产品生产条件的符合性检查,评价是否符合七号令《医疗器械生产监督管理条例》和《医疗器械生产质量管理规范》及其附录的法规要求,更关注产品的规模化生产实现能力、质控能力及体系运行的真实性和有效性。下表详细进行对比说明:

注册质量体系核查与生产许可检查的区别和联系


声明:
1、凡本网注明“来源:小桔灯网”的所有作品,均为本网合法拥有版权或有权使用的作品,转载需联系授权。
2、凡本网注明“来源:XXX(非小桔灯网)”的作品,均转载自其它媒体,转载目的在于传递更多信息,并不代表本网赞同其观点和对其真实性负责。其版权归原作者所有,如有侵权请联系删除。
3、所有再转载者需自行获得原作者授权并注明来源。

最新评论

关闭

官方推荐 上一条 /3 下一条

客服中心 搜索 洽谈合作
返回顶部