立即注册找回密码

QQ登录

只需一步,快速开始

微信登录

微信扫一扫,快速登录

搜索
小桔灯网 门户 资讯中心 营销杂谈 查看内容

2019年第一省,医学会不再接受药械企业赞助!药械反腐升级!

2019-4-21 15:43| 编辑: 小桔灯网| 查看: 3611| 评论: 0|来源: 医疗器械经销商联盟丨作者:联盟菌

摘要: 2019年全国第一省,全省医学会公开表明不再接受药械企业赞助!药械企业的学术推广,正在面临更加严厉的合规监管!2019年第一省,全省医学会不再接受药械企业赞助4月17日,据”医药代表“公众号消息,云南省医学会下 ...

2019年全国第一省,全省医学会公开表明不再接受药械企业赞助!药械企业的学术推广,正在面临更加严厉的合规监管!


2019年第一省,全省医学会不再接受药械企业赞助


4月17日,据”医药代表“公众号消息,云南省医学会下发了《关于不再接受药品、医疗器械、医用卫生材料等医药产品生产、经营企业或经销人员提供会议及培训费用的通知》(以下简称《通知》)。



《通知》明确此次文件是根据云南省卫健委等10厅局委《关于转发国家卫生健康委、工业和信息化部等9部委局2018年纠正医药购销和医疗服务不正之风专项治理工作要点的通知》(云卫医发〔2018〕24 号)制定的。


其中明确要求:自4月16日起,云南省各各专科分会,其中包括医疗机构及行业协会、学会等社会组织,不再接受药品、医疗器械、医用卫生材料等医药产品生产、经营企业或经销人员以各种形式给予的回扣及提供会议及培训的费用。


也就说云南省所有的医学会将不再接受任何形式的药械企业赞助!


一般情况下,药械企业赞助学术会议会有以下6种常见模式,而云南省此次则是把包括这6这种形式在内的药械企业赞助全部拒之门外!



很多盟友可能要问,那学术会议所需费用从何而来呢?


《通知》也明确:学会召开学术会议和举办培训班采用收取参会人员培训费的形式进行,并严格执行会议预算报批审核制度。


这样的收费模式不知道效果会如何呢?


多省卫健委封杀药械企业赞助学术会议!监管一再升级


一直以来,业界对药械企业赞助的学术会议,甚至是顺带旅游,是存在一定的争议。有投反对票的,也有支持的。


但是是自央视在2016年底曝光药品回扣事件后,个别地方在“封杀”药械代表后再升级,从不准进医院,升级成不准医生参加企业提供的学术研讨会。


而在近期,各省卫健委对变相赞助学术会议甚至直接封杀!


今年年初,广西省卫健委就要求制定《广西卫生健康系统行风建设实施意见》,明确规定:


严禁医务人员参加由药商、医疗设备供应商赞助差旅费的学术活动等,督促指导医疗机构落实“九不准”。


在广西自治区之前,黑龙江卫健委在发布的《黑龙江省医疗卫生机构医药购销领域商业贿赂处理办法(试行)》中也同样规定:医务人员接受医药生产经营企业及其代理人提供的国内外各种名义旅游、考察、娱乐性消费及变相学术会议等行为属于商业行贿。


相比较黑龙江省的规定,广西自治区的规定更为详细,直接明确所有医药、医疗设备供应商变相赞助学术会议都将被封杀,医务人员严禁参与!


对于此类规定,当时有医疗器械行业人士表示怀疑:企业如果不出钱赞助学术会议,中华医学会及下属的各地协会如何开展学术会议?


此次云南省医学会发布的《通知》似乎就间接回应了这一问题,但最终效果如何还有待观察。


毫无疑问,作为经典的学术推广模式,赞助学术会议将会受到严格管控!业内人士普遍认为,随着医药监管政策的不断收紧,未来药品器械营销模式将被彻底颠覆!


工商严打械企变相赞助学术会议!械企学术会议推广还能走多久?


自2018年1月1日起,新版《反不正当竞争法》正式实施,商业贿赂被重新定义:买卖双方主体之外的第三方,帮助买方购买或者帮助卖方销售,从而获取一定利益的行为。


其中对商业贿赂将从重处罚:“处十万元以上三百万元以下罚款”,处罚额度比旧版提高了10-15倍。


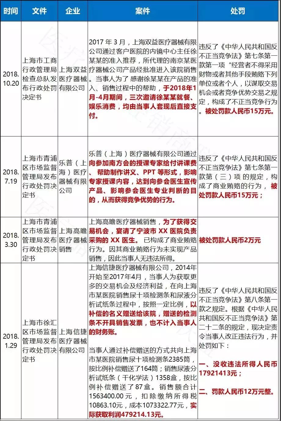
从2017年开始,在工商依法查处医药企业商业贿赂行为,“赞助学术会议”也被盯上了。


2018年1月,上海青浦工商对乐普医疗因支付专家讲课费被认定为商业贿赂行为,上海青浦区市场监督管理局处以了15万元的罚款。



这起案件被判定为”商业贿赂“的核心在于:



在此之前,这种药械企业与行业协会一同举办会议,在业内司空见惯。而上海青浦工商的这则行政处罚决定书让行业对学术推广产生了怀疑,显示出现在对于商业贿赂的方面的反腐正在以更加严格的形态推进,而且对于任何可能存在的方式都会进行稽查!

 

声明:
1、凡本网注明“来源:小桔灯网”的所有作品,均为本网合法拥有版权或有权使用的作品,转载需联系授权。
2、凡本网注明“来源:XXX(非小桔灯网)”的作品,均转载自其它媒体,转载目的在于传递更多信息,并不代表本网赞同其观点和对其真实性负责。其版权归原作者所有,如有侵权请联系删除。
3、所有再转载者需自行获得原作者授权并注明来源。

最新评论

关闭

官方推荐 上一条 /3 下一条

客服中心 搜索 洽谈合作
返回顶部