立即注册找回密码

QQ登录

只需一步,快速开始

微信登录

微信扫一扫,快速登录

搜索
小桔灯网 门户 资讯中心 盘点时刻 查看内容

医用耗材招标采购十大模式、各地招标大盘点

2019-2-26 12:14| 编辑: 面气灵| 查看: 3033| 评论: 0|来源: 华招器械网

摘要: 似乎今年过年比前几年要清闲点,没有大的项目公告,也没有令人焦虑的项目动态,一切都在可控的节奏中进行。年后上班,各地招标办似乎也没反应过来,动态稀稀拉拉的几条,老实说华招网的周报都短了很多。问题是,华招 ...
似乎今年过年比前几年要清闲点,没有大的项目公告,也没有令人焦虑的项目动态,一切都在可控的节奏中进行。年后上班,各地招标办似乎也没反应过来,动态稀稀拉拉的几条,老实说华招网的周报都短了很多。问题是,华招网工作人员已经忙碌起来,尤其是客服人员,收到的咨询不比以往少,并且会员企业来公司咨询、培训的热情明显高涨......看来,同志们已经摩拳擦掌,准备在2019年大干一场!
 
  关于企业咨询的问题,最多的还是招标模式是怎么样的,各地是怎么做的,下一步打算干些什么,落标了要如何增补......既有入门人员的基础培养,也有经验员工的提升拓展。针对这些问题,小编今天给大家介绍下十大模式和各省招标情况,具体如下:
 
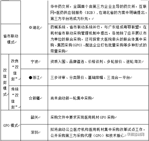
  十大模式
 

 
  我国医用耗材集中采购典型模式

声明:
1、凡本网注明“来源:小桔灯网”的所有作品,均为本网合法拥有版权或有权使用的作品,转载需联系授权。
2、凡本网注明“来源:XXX(非小桔灯网)”的作品,均转载自其它媒体,转载目的在于传递更多信息,并不代表本网赞同其观点和对其真实性负责。其版权归原作者所有,如有侵权请联系删除。
3、所有再转载者需自行获得原作者授权并注明来源。

最新评论

关闭

官方推荐 上一条 /3 下一条

客服中心 搜索 洽谈合作
返回顶部