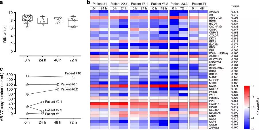
马萨诸塞州总医院医学工程中心(MGH-CEM)开发了一种新的稳定血液标本的方法,能够显着延长血液样本的保存寿命,从而用于微流体分选以及在血液中微量循环肿瘤细胞(CTC)的转录组分析。这项工作克服了精准肿瘤医学和其他应用于液体活检技术转化的重大障碍,该研究最近在Nature Communications杂志上发表。 FDA唯一批准的用于CTC分析的血液样本稳定方法是化学固定法,该方法会杀死细胞并会降解敏感的生物分子,特别是RNA。论文的第一作者,MGH-CEM的Keith Wong博士说:“化学固定细胞的方式,在临床上使用时是失败的。我们需要能够研究肿瘤细胞的转录组,以了解例如肿瘤是否在治疗过程中开启或关闭某些分子途径。更重要的是,我们要培养这些细胞进行个体化的药物测试,所以要做到这一点,我们必须要用活细胞进行试验,而这是化学固定法达不到的。” 当从新鲜未加工的血液中分离出这些非常脆弱和稀有的细胞(CTC)时,时间就是一切。即使血样质量的发生细微变化(例如红细胞分解、白细胞活化或血凝块形成),也会极大地影响了细胞分选质量以及用于癌症检测而分离的生物分子的质量。根据已发表的研究成果显示,在样本采集后的前四到五小时内,样本中的CTC总数和高质量RNA的数量会减少大约50%。 Wong解释说:“在马萨诸塞州,我们有很强的能力可以和临床团队进行合作,我们可以在抽取样本后的一到两个小时内在实验室里处理血样。但为了使液体活检技术能够成为世界其他地方的实验室进行常规检测方法,我们需要保持血液活性的时间长于几个小时,因为这些检测最好在科研院所的中心实验室进行,这是出于成本效益和可重复性的考虑。” MGH中心的研究团队采取了一个全面的方法,旨在保持原生状态的血液,而且只需要很少的改动。MGH-CEM的共同第一作者Shannon Tessier博士说:“我们想通过使用低温的方式来尽可能延缓生物降解,但这并不像听起来那么简单。低温是减少新陈代谢的有力手段,但同时会产生许多不必要的副作用。在某些方面,这些挑战与我们在器官保存方面面临的挑战类似,我们必须优化非常复杂的细胞混合策略。” 为了实现这些目标,研究团队首先系统地分析了保存全血时不同细胞类型活力的最佳储存条件。事实证明,最大的挑战是血小板活化。 Wong解释说:“我们保存的血液样本,其中包括血小板的凝血功能。但不幸的是,低温冷却会引起血小板的激活。现在我们需要对血小板的有针对性的方法,这样血小板就不会在微流体血液分选装置中形成令人讨厌的血凝块。” 研究团队随后分析了多种抗血小板药物,发现在心血管学中经常使用的糖蛋白IIb/IIIa抑制剂对于抗冷却诱导的血小板聚集是非常有效的。研究团队认为,除了通过离子鳌合方法从白细胞中去除活化的粘性血小板外,使用这种新策略可以保存三天的全血,就像新鲜抽取的血液标本一样,具有非常高的纯度和几乎CTC数量没有减少。 图:从前列腺癌患者血液中分离出的CTC经全血保存后含有完整的RNA,RNA测序和微滴数字PCR结果如图所示。 Tessier说:“这个技术的关键在于分离的肿瘤细胞含有高质量的RNA,适用于要求严格的分子检测,如单细胞qPCR、微滴数字PCR和RNA测序。” 使用来自10名转移性前列腺癌患者的血液标本,研究人员比较了利用该方法保存的血液与来自同一患者的配对的新鲜样品进行CTC分析。总的来说,检测结果发现新鲜样品和保存样品之间的12种癌症特异性基因转录本有92%的一致性,并且在检测AR-V7 mRNA时达到100%的一致性。最近发表的研究报道,AR-V7 mRNA在前列腺癌CTCs中的存在预示着对雄激素受体抑制剂的抗性,表明化疗对于这类型患者可能是更好的选择。 共同作者之一,MGH癌症中心医学博士David Miyamoto说:“保存血液数天,仍能够获得这种临床相关生物标志物。这对于临床医生来说是非常令人兴奋的,因为AR-V7 mRNA只能用CTC检测,而不能用于循环肿瘤DNA或其他无细胞方式检测。” 该研究团队强调了这种稳定方法的普遍性,指出它与高要求的微流控CTC-iChip设备的兼容性,该设备通过快速去除血细胞来分离肿瘤细胞,这意味着这项工作的潜在影响超出了癌症检测范围。 Wong说:“外周血常常是功能测定或离体扩增的细胞来源,我们这项研究在免疫治疗、干细胞移植和再生医学方面取得令人振奋的突破,我们的保存方法能够维持活细胞的能力,将极大地灵活利用物流时间并减少复杂细胞检测的成本。” 新闻来源:http://www.massgeneral.org/about/pressrelease.aspx?id=2196 |



/3